
Key Highlights
- SOPs for purchasing serve as essential documents that guide procurement activities and ensure team alignment.
- They help reduce errors and miscommunication, maintaining quality in purchasing decisions.
- Clear definitions of roles, responsibilities, and workflows are critical to effective SOPs.
- SOPs assist organisations in meeting legal and regulatory obligations, managing procurement risks.
- A systematic approach to documentation ensures SOPs remain up-to-date and accessible.
- Establishing clear objectives for SOPs can improve efficiency, compliance, and team communication.
- Engaging stakeholders from various departments enhances the richness and practicality of SOPs.
- Pilot testing SOPs with a small group allows for necessary adjustments before full implementation.
- Effective training and monitoring systems are vital for ensuring compliance with SOPs.
- Regular reviews and updates of SOPs are essential to keep them relevant and compliant with current practises.
Introduction
Creating a standard operating procedure (SOP) for purchasing isn’t just another bureaucratic task; it’s a crucial framework that can really change the game in procurement. You might be wondering how that works. Well, by setting clear guidelines and responsibilities, organizations can boost efficiency, cut down on errors, and stay compliant with legal standards. But here’s the kicker: crafting an SOP that’s both comprehensive and adaptable to the ever-changing procurement landscape can be a bit tricky.
So, what key steps should you take to make sure your SOP not only meets today’s needs but also anticipates future challenges? Let’s dive into that!
Understand the Purpose of SOPs in Purchasing
You might be wondering what the really entails. Well, they’re those handy documents that outline the in a step-by-step manner for . Think of them as your . This consistency helps maintain quality in purchasing decisions, which is pretty important, right?
By clearly defining roles, responsibilities, and workflows, the can significantly . Who doesn’t want smoother ? Plus, they help organizations adhere to legal and regulatory obligations, which is crucial for managing risks in procurement within the .
Now, let’s talk about how we do things at SowFlow. We believe that documentation shouldn’t just be a one-time task. Instead, it should be a systematic approach that fits right into your organization. By assigning clear responsibilities for documents, we ensure that the remains up-to-date and easy to find when you need it. This way, you can and effectiveness of your procurement activities. So, are you ready to take your documentation to the next level?

Define the Scope and Objectives of Your SOP
You might be wondering how to kick off your effectively. Well, start by pinpointing the specific that you want to tackle, including , purchase requisition, and . It’s super important to clearly outline the . These could include:
- Improving efficiency
- Ensuring compliance
- Enhancing communication among your team members
This clarity will not only guide the development of your but also ensure it meets the needs of everyone involved in that process.
Now, let’s talk numbers. With a projected in procurement functions for 2024, implementing a can really help tackle this challenge. And here’s another thing to consider: a whopping 85% of companies are struggling to hit their . That’s why establishing clear objectives within your is essential for navigating these complexities. Plus, as the in 2024, adhering to the will be crucial in managing these growing demands effectively. So, how are you planning to address these challenges in your own documentation?

Gather Information and Involve Stakeholders
You might be wondering how to get everyone on board when creating your . Well, it’s all about ! Bring in members from the purchasing team, finance, and legal departments to gather their insights on the and the . Conducting interviews or surveys can really help you dig deep into existing workflows and pinpoint those pesky pain points.
This collaborative approach not only makes your but also helps everyone feel a sense of ownership and compliance. After all, who doesn’t want to feel like they’re part of the process? Make sure to carefully so that the accurately reflects what’s happening on the ground and meets everyone’s needs.
Oh, and don’t forget to keep a ! This way, you can track changes and ensure compliance over time. By bringing in diverse perspectives and using digital tools for engagement, you can create but also practical and in tune with the realities of your operations. Now, let’s dive into how you can make this process even smoother!

Write the SOP: Structure and Content Guidelines
How can we create a effectively? Let’s start with a clear and consistent format! You’ll want to kick things off with a title page that spells out the SOP title, purpose, and scope. This way, everyone knows what the document is all about right from the get-go. And don’t forget a to make navigation a breeze!
Now, each section should lay out detailed, . It’s super important to clearly define roles and responsibilities to keep confusion at bay. Think about including to streamline workflows. With SowFlow’s features, you can easily these components. Plus, using bullet points and numbered lists can help break down complex info into bite-sized pieces, making it easier to digest.
Visual aids like diagrams or flowcharts can really boost understanding, especially for those tricky procedures. Why not leverage SowFlow’s capabilities to whip up these visual aids right within the platform? This ensures they’re not only accessible but also relevant. And remember, keep the language straightforward and free of jargon. You want the to be , regardless of their familiarity with the processes.
Oh, and don’t skip the ! It’s crucial for tracking updates and revisions, helping the SOP stay relevant and accurate over time. With , updating and revising your SOPs is a piece of cake, keeping them in line with current practices and regulations. Make sure to define the scope of the SOP by specifying the tasks, departments, and roles it covers. This clarity will help enhance operational smoothness.
You might also consider adding appendices for extra context and resources, reinforcing the SOP’s purpose and boosting its utility. Finally, it’s a great idea to or subject-matter experts to review the SOP for accuracy and completeness. And don’t forget to plan for regular updates to ensure compliance with internal practices and regulations. Now, doesn’t that sound like a solid plan?

Review and Test the SOP for Effectiveness
After you draft the SOP, you might be wondering what’s next. Well, it’s super important to from key stakeholders. This isn’t just about checking boxes; it’s a chance to collaborate and make sure the SOP really meets your team’s needs. Once you’ve got that feedback, it’s time to with a small group of users. This phase is crucial! It helps you spot any potential hiccups or misunderstandings that could pop up when the SOP is actually in use.
Collecting feedback during this pilot phase allows you to , . Think of it as a way to ensure the document is user-friendly and aligns with the for purchasing, tailored to what your .
And here’s a fun fact: can see a whopping 33% increase in productivity, according to a report by TechValidate. So, it’s clear that . Now, let’s dive into how you can make this process even smoother!

Implement the SOP and Ensure Compliance
You might be wondering how to effectively execute the SOP in your purchasing team. Well, it all starts with arranging some thorough for everyone involved. It’s super important to clearly explain why the SOP matters - after all, sticking to it can really streamline operations and . Make sure everyone has access to the and any extra materials that can help them get a better grasp of it.
Now, let’s talk about compliance. Establishing a solid is key to keeping track of how well everyone is sticking to the SOP. This way, you can spot any issues that pop up and tackle them head-on. Regular check-ins with your team are essential for gathering feedback and reminding everyone why adhering to the for purchasing is so important.
When it comes to in procurement, think about mixing it up! Interactive workshops, e-learning modules, and hands-on simulations can really enhance understanding and create a culture of accountability. Plus, statistics show that organizations with often see a significant bump in compliance rates - some even report up to a 30% improvement! By investing in , you can ensure that your stay efficient and compliant. So, what are you waiting for? Let’s dive into making that training happen!

Establish a Review and Update Process for the SOP
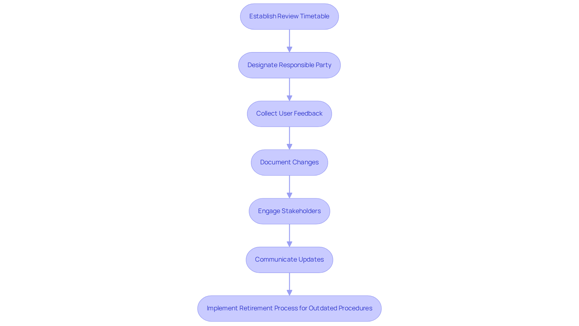
You might be wondering how to keep your for purchasing fresh and functional. Well, creating a timetable for is a great start! Aim for every six months or at least once a year. This way, you can confirm that everything stays .
Now, who’s going to oversee this review process? It’s essential to designate a responsible party to make sure that feedback from users is actively collected. After all, changes in practices or regulations might pop up, and you want to be ready to update your SOP accordingly.
Implementing a systematic way to document changes is key. Think about that track what changes were made, why they were made, and who gave the thumbs up. This not only keeps things organized but also helps everyone stay on the same page.
Speaking of staying on the same page, is a smart move. It helps capture institutional knowledge and ensures that your . Plus, don’t forget to communicate updates to all stakeholders! Establishing a will help maintain a clear audit trail.
This proactive approach not only keeps your for purchasing relevant but also ensures ongoing compliance with organizational standards. Regular evaluations are crucial-after all, outdated procedures can lead to compliance risks and operational hiccups. Organizations that prioritize keeping their SOPs up-to-date foster a culture of , which ultimately enhances overall . So, let’s keep those SOPs fresh and functional!

Conclusion
Creating a standard operating procedure (SOP) for purchasing is super important for keeping things clear and consistent in your procurement processes. You might be wondering how a well-structured SOP can help. Well, it can streamline operations, cut down on errors, and make sure you’re compliant with all those legal and regulatory standards. This systematic approach not only boosts efficiency but also builds a culture of accountability among your team members.
Now, let’s talk about how to develop an effective SOP. We’ve outlined some key steps for you:
- Grasp the purpose of SOPs in purchasing
- Define your objectives
- Engage stakeholders
- Ensure regular reviews
Each phase is crucial for the SOP's success. Emphasizing collaboration and feedback during the drafting process can really enhance the document's relevance and usability, leading to better purchasing outcomes.
In conclusion, you can’t underestimate the importance of keeping your SOPs up-to-date and effective. Organizations that make it a priority to create and regularly review their purchasing procedures are in a better spot to meet operational demands and tackle the complexities of procurement. By committing to these best practices, you can not only improve your procurement processes but also drive continuous improvement and operational excellence. So, why not embrace the power of SOPs in purchasing? You’ll unlock greater efficiency and compliance within your organization!
Frequently Asked Questions
What is the purpose of standard operating procedures (SOPs) in purchasing?
SOPs in purchasing are documents that outline the step-by-step procedures for procurement activities, serving as a roadmap to ensure consistency and quality in purchasing decisions.
How do SOPs improve procurement operations?
SOPs improve procurement operations by clearly defining roles, responsibilities, and workflows, which reduces errors and miscommunication, leading to smoother procurement processes.
Why is documentation important in the purchasing process?
Documentation is important because it helps organizations adhere to legal and regulatory obligations, managing risks in procurement and ensuring that procedures are up-to-date and easily accessible.
What should be included when defining the scope and objectives of an SOP?
When defining the scope and objectives of an SOP, it is essential to identify specific areas such as vendor selection, purchase requisition, and order fulfillment, while outlining objectives like improving efficiency, ensuring compliance, and enhancing communication.
What are some challenges in procurement that SOPs can help address?
SOPs can help address challenges such as a projected efficiency gap of 6.4% in procurement functions and the difficulty 85% of companies face in achieving procurement sustainability goals, especially as procurement workloads are expected to rise by 8.0% in 2024.
How can organizations ensure their SOPs remain effective?
Organizations can ensure their SOPs remain effective by assigning clear responsibilities for document management, allowing for systematic updates and easy access to current procedures.
List of Sources
- Understand the Purpose of SOPs in Purchasing
- 10 Quotes for successful Procurement and Contract Management (https://georgevrakas.com/2014/02/27/10-quotes-for-successful-procurement-and-contract-management)
- 11 Great Quotes for Procurement Professionals | Vroozi (https://vroozi.com/blog/11-great-quotes-for-procurement-professionals)
- linkedin.com (https://linkedin.com/pulse/7-key-quotes-from-world-procurement-congress-neil-cocker)
- 10 Essential Purchasing SOPs for Streamlined Procurement Success (https://sowflow.io/blog-post/10-essential-purchasing-so-ps-for-streamlined-procurement-success)
- Define the Scope and Objectives of Your SOP
- 50 Inspirational Planning Quotes: A Comprehensive Guide (https://nimblework.com/blog/inspirational-planning-quotes)
- Top 10 Procurement Statistics You Need to Know - Veridion (https://veridion.com/blog-posts/top-procurement-statistics)
- 34 of the Best Planning Quotes (https://projectmanager.com/blog/planning-quotes)
- tability.io (https://tability.io/odt/articles/50-goal-setting-quotes-to-inspire-your-goals-and-drive-results)
- Gather Information and Involve Stakeholders
- How to Write SOPs: A Practical Step-by-Step Guide (https://boc-group.com/en/blog/bpm/how-to-write-an-effective-standard-operating-procedure)
- sweetprocess.com (https://sweetprocess.com/sop-manual)
- Stakeholder Engagement Effectiveness Statistics (https://zoetalentsolutions.com/stakeholder-engagement-effectiveness)
- How to write a standard operating procedure - Stack Overflow (https://stackoverflow.co/internal/resources/standard-operating-procedure)
- 9 Benefits of SOP in Manufacturing for Operational Excellence (https://sowflow.io/blog-post/9-benefits-of-sop-in-manufacturing-for-operational-excellence)
- Write the SOP: Structure and Content Guidelines
- atlassian.com (https://atlassian.com/blog/loom/how-to-write-an-sop)
- How to Write SOPs: A Practical Step-by-Step Guide (https://boc-group.com/en/blog/bpm/how-to-write-an-effective-standard-operating-procedure)
- SOP Writing Guidelines: How to Write Effective Standard Operating Procedures - Whale (https://usewhale.io/blog/how-to-write-effective-sops)
- How to Write a Standard Operating Procedure [+Examples] (https://sweetprocess.com/how-to-write-a-standard-operating-procedure)
- Review and Test the SOP for Effectiveness
- Why Are SOPs Important? Understanding Their Impact on ROI - Whale (https://usewhale.io/blog/the-importance-of-sops)
- meegle.com (https://meegle.com/en_us/topics/sop/end-to-end-sop-process)
- 10 Neuroscience-Based Statistics That Prove Visual SOPs Are More Effective Than Written Procedures (https://speach.me/blog/10-neuroscience-based-statistics-that-prove-visual-sops-are-more-effective-than-written-procedures)
- 50 Inspirational Quotes About Software Testing - QA Madness (https://qamadness.com/inspirational-quotes-about-software-testing)
- 26 powerful quotes about feedback (https://netigate.net/articles/surveys/quotes-about-feedback)
- Implement the SOP and Ensure Compliance
- azquotes.com (https://azquotes.com/quotes/topics/standard-operating-procedures.html)
- 25 Brilliant Employee Training Quotes For 2026 | Vouch (https://vouchfor.com/blog/employee-training-quotes)
- Establish a Review and Update Process for the SOP
- How to Keep SOPs Up to Date: A Guide to Having Effective Standard Operating Procedures (https://boc-group.com/en/blog/bpm/how-to-keep-sops-up-to-date)
- rostoneopex.com (https://rostoneopex.com/resources/managing-and-updating-standard-operating-procedures-(sops))
- Trace (https://tracework.ai/blog/the-complete-guide-to-sop-review-and-update-maintaining-up-to-date-procedures)
👍
What others are liking
5 Steps to outline your ideal documentation structure
5 MINS READ
Where to start the your journey of mapping out your ideal documentation structure, aligning it with the very heartbeat of your organization?
Defining a winning level of detail in your process
3 MINS READ
What is too much detail, and what is too little? This article described in that winning level detail about what detail is enough.





