
Process Improvement through Documentation
|
November 9, 2025
|
Master Process Enhancement: Step-by-Step Strategies for Operations Managers
Overview
You might be wondering how operations managers can really boost their processes. Well, this article lays out some step-by-step strategies that focus on systematic approaches like Lean Management and Six Sigma. These methods are all about improving efficiency, cutting costs, and enhancing quality—sounds good, right?
Now, let’s dive into why effective documentation is so crucial. It’s not just about keeping records; it’s about involving stakeholders and setting clear objectives. The article provides practical tools and methods to tackle common challenges in process enhancement. Think of it as a toolkit that equips managers with actionable insights for making real operational improvements.
So, if you’re looking to enhance your processes, this guide is here to help you navigate through it all. It’s packed with friendly advice and relatable scenarios that might just spark some ideas for your own documentation challenges. Ready to explore? Let’s get started!
Key Highlights:
- Procedure enhancement is a systematic approach aimed at improving existing workflows to boost efficiency, reduce costs, and enhance quality.
- Key methodologies include Lean Management, Six Sigma, and Continuous Improvement, each offering specific tools for process enhancement.
- Effective documentation is crucial for ensuring consistency and clarity in procedures, enabling teams to focus on high-value tasks.
- Stakeholder involvement is essential for gaining insights and perspectives that can inform process improvements.
- Steps for implementing process enhancement include evaluating current procedures, identifying pain points, setting clear objectives, and monitoring progress.
- Common challenges include resistance to change, lack of clear objectives, insufficient training, poor communication, and overcomplicating procedures.
- Tools such as SowFlow for documentation, process mapping software, project management platforms, and data analysis tools can facilitate effective process enhancement.
- Training resources are important to empower teams in methodologies like Lean and Six Sigma, enhancing their contribution to improvement initiatives.
Introduction
You might be wondering why mastering process enhancement is such a big deal for operations managers. Well, it’s all about boosting efficiency and driving your organization toward success! By diving into fundamental concepts and methodologies like Lean Management and Six Sigma, you can uncover some fantastic opportunities for improvement. These can lead to significant cost savings and quality enhancements that everyone loves.
But let’s be real—this journey isn’t always smooth sailing. How do you tackle resistance to change and make sure your whole team is on board and engaged in the enhancement process? That’s a challenge many face! In this article, we’ll walk you through a comprehensive step-by-step guide. We’ll equip you with the strategies and tools you need to overcome these obstacles and implement successful process enhancements. So, let’s dive in!
Understand Process Enhancement Fundamentals
To improve procedures efficiently, you might be wondering what the fundamental concepts of process enhancement are. Let’s break it down together!
-
Definition of Procedure Enhancement: So, what exactly is procedure enhancement? It’s all about taking a systematic approach to achieve process enhancement in improving existing methods. Think of it as a way to boost efficiency, cut costs, and enhance quality. You’ll want to analyze current workflows and pinpoint areas that could use a little TLC.
-
Key Concepts: Now, let’s talk about some key concepts you should get familiar with. Have you heard of Lean Management, Six Sigma, or Continuous Improvement? Each of these methodologies comes with its own set of tools and techniques that can significantly aid in process enhancement for your workflows.
-
Importance of Documentation: You know what’s super important for improving procedures? Effective documentation! It ensures that everyone on your team is on the same page and that procedures can be replicated consistently. At SowFlow, we’re all about a systematic approach to documentation that fits right into your organization. By assigning clear responsibilities and ownership, we help keep your documentation up to date, so your team can focus on high-value work instead of wasting time on outdated info.
-
Stakeholder Interaction: Speaking of teamwork, involving stakeholders is key to successfully improving procedures. Their insights can provide valuable perspectives on current practices and potential enhancements.
By grasping these fundamentals, you’ll be well-equipped to tackle process enhancement with a solid foundation, ready to implement effective strategies. So, what do you think? Ready to dive deeper into the world of procedure enhancement?

Implement Step-by-Step Process Enhancement Strategies
Are you looking for process enhancement in your operations? You’re in the right place! Here’s a friendly guide to help you implement effective strategies:
-
Evaluate Current Procedures: First things first, let’s take a good look at what you’ve got. Outline your existing workflows and document each step thoroughly. Using workflow mapping software can really help visualize operations, making it easier to see the order of tasks and spot areas that need a little TLC.
-
Identify Pain Points: Now that you’ve mapped things out, it’s time to dig deeper. Look for inefficiencies, bottlenecks, or redundancies. Don’t forget to chat with your team! Their insights can be gold, especially since studies show that 60% of jobs have at least 30% of tasks that could be automated. That’s a huge opportunity for improvement! As Anastasia Masadi, a Product Owner, puts it, "SowFlow has been a game changer in the way we document work and deliver to our clients."
-
Set Clear Objectives: What does success look like for you? Let’s define it! Set measurable goals, like cutting cycle time by 20% or boosting customer satisfaction scores. Having clear objectives will keep your efforts focused and on track.
-
Develop Improvement Strategies: Based on those pain points, it’s brainstorming time! Think about solutions that could work, like Lean to cut out waste or Six Sigma to minimize variability. These strategies can really promote process enhancement by streamlining your operations and boosting efficiency.
-
Implement Changes: Ready to roll out those changes? Start small with a pilot initiative. This way, you can test the new methods and see how they perform before going all in. It helps reduce disruption and allows for tweaks based on initial feedback.
-
Monitor and Measure: After you’ve implemented the changes, keep an eye on things. Use key performance indicators (KPIs) to see how well you’re doing compared to your objectives. This ongoing assessment is crucial for process enhancement—organizations that invest in BPM often see great returns!
-
Gather Feedback and Iterate: Finally, don’t forget to ask for feedback from your team and stakeholders. Use their insights to make further tweaks and improvements. This iterative approach not only boosts employee morale but also supports process enhancement for customer experiences. Businesses that embrace BPM often report significant improvements in client interactions. Plus, with SowFlow’s features, you can ensure your documentation evolves alongside your workflows, keeping everyone informed and efficient.

Utilize Tools and Resources for Effective Implementation
To effectively implement process enhancement, you might be wondering what tools and resources can help. Let’s take a look at some options that could make a real difference:
-
Documentation Tools: Have you tried using SowFlow? It’s a great way to create and manage your documentation. This tool makes updates a breeze and ensures everyone on your team has access to the latest info.
-
Process Mapping Software: Tools like Lucidchart or Microsoft Visio can really help visualize workflows. By mapping things out, you can spot inefficiencies and areas that could use a little TLC.
-
Project Management Platforms: Platforms such as Asana or Trello are fantastic for managing tasks and keeping track of progress on your improvement initiatives. They really promote teamwork and accountability among group members.
-
Data Analysis Tools: Ever thought about using data analysis applications like Tableau or Microsoft Power BI? They’re perfect for examining performance metrics and spotting trends that can guide your improvement efforts.
-
Training Resources: Investing in training programs for your team on methodologies like Lean and Six Sigma can be a game-changer. This knowledge empowers them to contribute effectively to your improvement initiatives.
-
Feedback Mechanisms: Don’t forget about gathering feedback! Implementing tools like surveys or suggestion boxes can help you continuously enhance procedures based on what your team thinks.
Now, let’s dive into how these tools can really contribute to process enhancement!

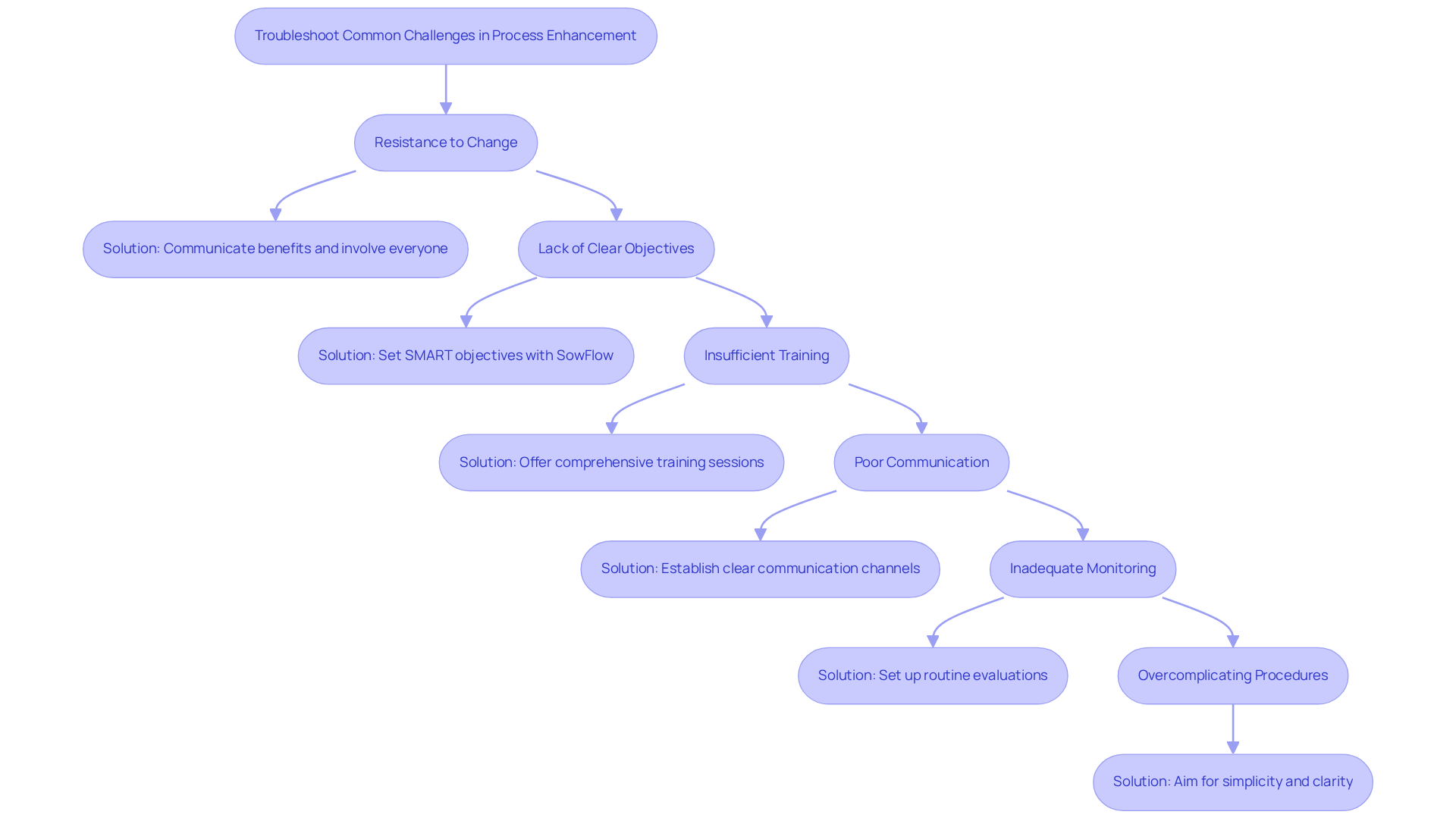
Troubleshoot Common Challenges in Process Enhancement
When you're looking to apply strategies for process enhancement, you might run into a few common challenges. Let’s troubleshoot them together:
-
Resistance to Change: You know how it goes—change can sometimes feel like a tough sell. To tackle this, it’s all about clearly communicating the benefits of the changes and involving everyone in the process enhancement decision-making. As Anastasia Masadi, Product Owner, puts it, "SowFlow has been a game changer in how we document work and deliver to our clients." This kind of tool can really help ease the transition by simplifying documentation methods, making it easier for teams to adapt.
-
Lack of Clear Objectives: Ever tried to hit a target without knowing where it is? Without clear goals, measuring success can be a real challenge. Make sure your objectives are specific, measurable, achievable, relevant, and time-bound (SMART). With SowFlow’s streamlined SOP creation, you can clarify those objectives and provide a structured approach to documentation, thereby achieving process enhancement.
-
Insufficient Training: If your team isn’t trained properly, new processes can feel overwhelming. So, why not offer comprehensive training sessions and resources? This way, everyone will be ready to adapt. Plus, SowFlow’s intuitive interface supports process enhancement, making onboarding a breeze and helping to lighten the training load.
-
Poor Communication: Miscommunication can lead to all sorts of confusion and errors. Establishing clear communication channels and regular check-ins can support process enhancement by keeping everyone in the loop about changes and expectations. With SowFlow, you can centralize documentation, ensuring that all team members have access to the latest information.
-
Inadequate Monitoring: If you’re not keeping an eye on progress, you might miss out on some great opportunities for improvement. Setting up routine evaluations can help you gauge how well new procedures are working and make adjustments as needed. SowFlow’s features facilitate process enhancement by allowing for real-time tracking of documentation efforts, making oversight much easier.
-
Overcomplicating Procedures: Sometimes, in the quest for improvement, things can get a bit too complicated. Aim for simplicity and clarity in your process enhancement to ensure they’re easy to follow and implement. SowFlow simplifies the documentation process, letting you create SOPs without extensive manual effort, which saves time and reduces complexity.

Conclusion
Mastering process enhancement is super important for operations managers who want to boost efficiency and improve quality in their organizations. You might be wondering how a systematic approach to refining workflows can help. Well, not only can it cut costs, but it can also create a more productive work environment. By understanding the basics of process enhancement—like key methodologies and the importance of documentation—you set yourself up for success.
In this guide, we’ve outlined some critical strategies to help you with effective process enhancement:
- Evaluating current procedures and spotting inefficiencies
- Setting clear objectives
- Using the right tools
Each step is crucial for achieving operational excellence. And let’s not forget about tackling common challenges, like resistance to change and lack of training. Addressing these issues ensures that your enhancement process runs smoothly and sustainably.
Ultimately, the journey of process enhancement is all about continuous improvement and adaptability. By embracing these strategies and leveraging the right resources, you can make significant strides in operational performance. So, operations managers, it’s time to foster a culture of openness and collaboration! Empower your teams to contribute to ongoing enhancements. This way, your organization can not only improve internal processes but also boost customer satisfaction and ensure long-term success in this ever-evolving landscape.
Frequently Asked Questions
What is procedure enhancement?
Procedure enhancement is a systematic approach aimed at improving existing methods to boost efficiency, cut costs, and enhance quality by analyzing current workflows and identifying areas for improvement.
What are some key concepts related to process enhancement?
Key concepts include Lean Management, Six Sigma, and Continuous Improvement, each offering its own tools and techniques to aid in enhancing workflows.
Why is documentation important in procedure enhancement?
Effective documentation is crucial as it ensures that all team members are aligned and that procedures can be consistently replicated. It helps keep information up to date and allows teams to focus on high-value work.
How does stakeholder interaction contribute to improving procedures?
Involving stakeholders is essential as their insights provide valuable perspectives on current practices and potential enhancements, leading to more effective process improvements.
How can one get started with process enhancement?
By understanding the fundamental concepts of procedure enhancement, including methodologies and the importance of documentation and stakeholder involvement, one can build a solid foundation to implement effective strategies.
👍
What others are liking
5 Steps to outline your ideal documentation structure
5 MINS READ
Where to start the your journey of mapping out your ideal documentation structure, aligning it with the very heartbeat of your organization?
Defining a winning level of detail in your process
3 MINS READ
What is too much detail, and what is too little? This article described in that winning level detail about what detail is enough.





