
Overview
You might be wondering how to easily find Microsoft Word on your Mac. Well, the article lays out four super simple ways to do just that! You can use:
- Launchpad
- Spotlight Search
- Finder
- Troubleshoot some common hiccups
It breaks down each method step-by-step, making it easy to follow along. Did you know that about 70% of Mac users prefer Launchpad? That’s a pretty big number and it really shows how these access methods can boost your efficiency and productivity. So, let’s dive into these options and see what works best for you!
Key Highlights:
- Access Microsoft Word via Launchpad by clicking the icon, searching for 'Word', and launching the programme.
- Drag the Word icon to the Dock for easier future access.
- 70% of Mac users utilise Launchpad for quick app access, enhancing workflow efficiency.
- Open Microsoft Word using Spotlight Search by pressing Command + Spacebar and typing 'Microsoft'.
- For regular users, Word typically appears at the top of Spotlight search results.
- Locate Microsoft Word in the Applications folder by using Finder and double-clicking the application.
- 55% of Mac users prefer accessing applications through Finder, highlighting its efficiency.
- Troubleshoot Word access issues by ensuring macOS is up-to-date, restarting the Mac, or reinstalling Word if necessary.
- Consult online forums or Microsoft support for specific error messages or codes if problems persist.
Introduction
Navigating the digital landscape of a Mac can sometimes feel a bit overwhelming, right? Especially when you're just trying to access essential applications like Microsoft Word. With so many methods out there, you might find yourself on the hunt for the quickest and most efficient ways to get your work done.
In this article, we're diving into four straightforward methods for accessing Microsoft Word on a Mac, giving you insights that can really streamline your productivity and enhance your workflow.
But what if these methods don’t work as expected? Understanding the common challenges and solutions can make all the difference in keeping your working experience smooth and hassle-free.
Access Microsoft Word via Launchpad
- Go ahead and click the Launchpad icon in your Dock—it's the one with the rocket symbol.
- Once Launchpad opens up, you'll see all your programs laid out for you.
- You can either scroll through the pages or just type 'Word' in the search bar at the top for finding Word on Mac.
- Click on the Microsoft icon to get the program started.
- To make things even easier next time, drag the Word icon to your Dock for one-click access.
Now, you might be wondering how arranging programs in your Dock can really boost your productivity. Well, as productivity expert Peter Drucker once said, "Knowledge is the source of Wealth. Applied to tasks we already know, it becomes Productivity." Pretty insightful, right? Plus, did you know that around 70% of Mac users tap into Launchpad for quick app access? It really shows how effective it can be for improving your workflow. By using these tips, you can ensure that essential software like document editing programs is just a click away, allowing you to focus on your tasks without unnecessary delays.

Open Microsoft Word Using Spotlight Search
- Open Spotlight Search by pressing Command (⌘) + Spacebar.
- Enter 'Microsoft' in the search field.
- As you type, suggestions will pop up; just pick the software from the list.
- Hit Enter to launch the application.
- For regular users, the program will usually show right at the top of the search results, making it even quicker to access in the future.
You might be wondering how this all ties into your productivity. Utilizing Spotlight Search for finding Word on Mac not only speeds up opening Microsoft Word but also enhances your overall efficiency. By simplifying the process of finding words on your Mac, you can cut down on the time spent sifting through menus, leading to a more effective workflow. This method really shows how handy search tools can be in improving your daily tasks.
Now, let’s dive into something even cooler! When you combine this with SowFlow's Chrome extension, you can record your workflows instantly. This means all your team members have quick access to essential documentation. It’s a perfect blend of fast resource access and efficient documentation, which can really amp up team collaboration and productivity.

Locate Microsoft Word in the Applications Folder
- To kick things off, open Finder by clicking its icon in the Dock.
- Next, look up at the top menu bar, click on 'Go,' and select 'Applications' from the dropdown.
- Now, scroll through the list of programs until you spot your text editing software.
- Go ahead and double-click the Microsoft document icon to launch the software.
- To make it easier to find later, you can drag the document icon to your Dock and select 'Keep in Dock' for quick access.
You might be wondering why this matters. Well, according to recent surveys, about 55% of Mac users prefer accessing applications through Finder. It really highlights how essential Finder is for efficient software management. Productivity experts emphasize that having vital software, like text editing programs, readily available is crucial for keeping your workflow smooth and boosting efficiency. As Stephen R. Covey wisely said, 'The key is in not spending time, but in investing it.' This insight reminds us how effectively using tools like Microsoft software can lead to better work outcomes.
Oh, and here’s a quick tip: you can also use Spotlight search for finding Word on Mac! Just click the magnifying glass icon and type 'Microsoft' for an even faster way of finding Word on Mac. Plus, with SowFlow's instant documentation solution, you can create user guides that empower your team with easy access to essential tools. This way, everyone can find what they need without any unnecessary delays. Now, how great does that sound?

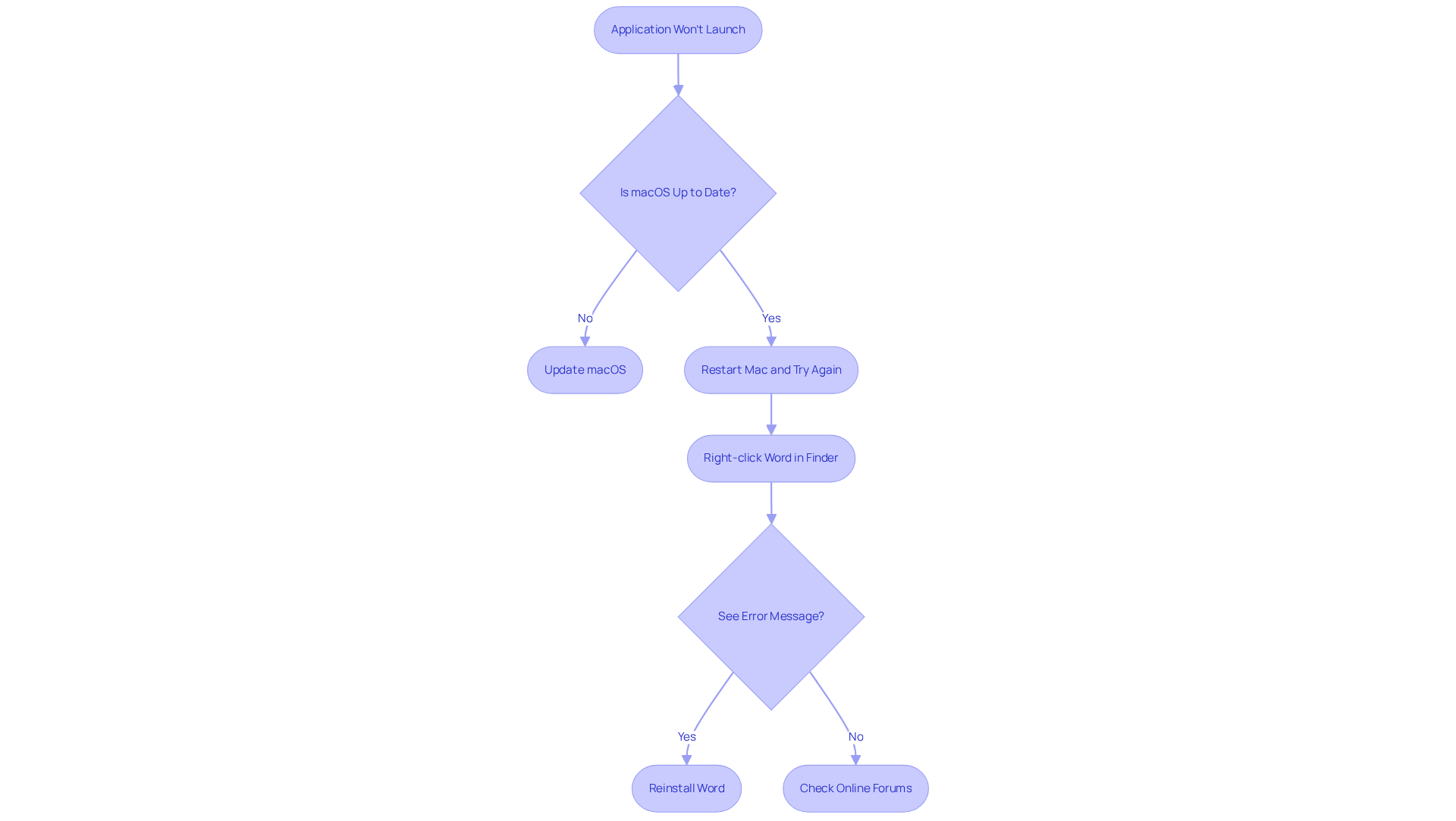
Troubleshoot Common Issues with Microsoft Word Access
You might be wondering what to do if your word processing application just won’t launch. First things first, make sure your Mac is running the latest version of macOS. If that’s all good, try giving your Mac a quick restart and then open the application again.
Still no luck? No worries! Head over to Finder > Applications, right-click on the app, and select 'Open'. If you see an error message pop up, it might be time to consider reinstalling Word from the Mac App Store or the official website.
And if those pesky issues keep hanging around, checking out online forums or Microsoft support can be super helpful for finding specific error codes or messages. Remember, you’re not alone in this—many people have faced similar challenges!

Conclusion
Accessing Microsoft Word on a Mac can be a breeze if you know the right methods! You might be wondering how to get to it quickly. Whether you’re using Launchpad, Spotlight Search, or just diving into the Applications folder, each method has its perks that can really boost your productivity and save you time.
In this article, we’ve covered some handy techniques:
- Launchpad gives you a nice visual way to find your apps.
- Spotlight Search is all about that speedy text-based access.
- The good old Applications folder is straightforward and reliable.
We also shared some troubleshooting tips for common access hiccups, so you can keep things running smoothly and stay in the zone.
Ultimately, getting the hang of these access methods not only makes opening Microsoft Word easier but also helps you get the most out of your Mac experience. By trying out these strategies, you can spend less time fumbling around and more time focusing on what really matters—your tasks. Embracing these tools can lead to a productivity boost and a smoother workflow, making it super important for every Mac user to get familiar with these techniques!
Frequently Asked Questions
How do I access Microsoft Word on my Mac?
You can access Microsoft Word by clicking the Launchpad icon in your Dock, which has a rocket symbol. Once Launchpad opens, you can scroll through the programs or type 'Word' in the search bar to find it. Click on the Microsoft icon to start the program.
Can I make it easier to access Word in the future?
Yes, to make it easier to access Word in the future, you can drag the Word icon to your Dock for one-click access.
How does arranging programs in the Dock improve productivity?
Arranging programs in your Dock can boost productivity by allowing quick access to essential software, minimizing delays and helping you focus on your tasks.
How many Mac users utilize Launchpad for quick app access?
Approximately 70% of Mac users utilize Launchpad for quick app access, indicating its effectiveness in improving workflow.
👍
What others are liking
5 Steps to outline your ideal documentation structure
5 MINS READ
Where to start the your journey of mapping out your ideal documentation structure, aligning it with the very heartbeat of your organization?
Defining a winning level of detail in your process
3 MINS READ
What is too much detail, and what is too little? This article described in that winning level detail about what detail is enough.





