
Overview
You might be wondering how to keep knowledge flowing in your organization. Well, effective strategies include:
- Creating a centralized knowledge base
- Encouraging knowledge sharing
- Implementing mentorship initiatives
It’s pretty fascinating—organizations that nail down strong knowledge retention practices can really boost productivity, cut down on training costs, and ramp up employee engagement. This ultimately leads to better overall performance, which is something we all want, right? So, let’s dive into how you can make this work for you!
Key Highlights:
- Knowledge retention involves capturing, storing, and managing information to maintain consistency during high employee turnover.
- Effective knowledge preservation can reduce training costs, speed up onboarding, and enhance decision-making skills.
- Organisations with strong learning transfer strategies can improve information retention rates by up to 60%, leading to higher productivity.
- Investments in structured learning opportunities can increase employee engagement by 25% and project completion rates by 20%.
- 59% of firms lack a formal strategy for capturing and preserving institutional insights, highlighting the need for effective practises.
- Strategies for knowledge retention include creating a centralised knowledge base, encouraging knowledge sharing, and utilising technology.
- Mentorship initiatives help preserve implicit knowledge and strengthen team cohesion.
- Regular training and documentation practises enhance staff satisfaction and retention rates.
- Challenges in knowledge retention include knowledge silos, high turnover rates, lack of engagement, outdated information, resistance to change, and resource constraints.
- Proactive strategies to address challenges can align knowledge retention efforts with organisational goals and improve efficiency.
Introduction
In today’s world, where employee turnover can really shake up an organization’s knowledge base, you might be wondering just how important it is to keep that knowledge intact. Understanding the ins and outs of knowledge retention has never been more crucial! By putting effective strategies in place to preserve information, companies can not only protect their valuable institutional wisdom but also boost productivity and decision-making. Yet, many organizations still struggle with capturing and sharing knowledge effectively, leaving them at risk of losing critical insights.
So, how can businesses create a culture of knowledge retention that tackles these challenges head-on and paves the way for long-term success? Let’s dive into this together!
Understand Knowledge Retention and Its Importance
You might be wondering what knowledge preservation really means. Well, it’s all about capturing, storing, and managing information within your organization. This process is super important for keeping things consistent, especially when turnover is high. By implementing effective strategies for preserving information, you can cut down on training costs, speed up onboarding, and boost decision-making skills. Organizations that focus on this reduce the risks of losing essential expertise when employees leave, ensuring that valuable insights and best practices stick around for the future.
Now, let’s talk about how fostering a culture of ongoing learning through information preservation can help teams adapt quickly to changes in the business world. Did you know that companies with strong learning transfer strategies can see up to a 60% increase in information preservation rates? That’s right! This leads to higher productivity because employees spend less time re-learning tasks and more time on what really matters, driving success for the organization.
For example, a case study found that companies investing in structured learning opportunities experienced a 25% rise in employee engagement and a 20% boost in project completion rates. But here’s a surprising fact: 59% of firms don’t have a formal strategy for capturing and preserving their institutional insights. This highlights just how crucial it is for organizations to develop effective practices for safeguarding information. By recognizing the significance of retaining knowledge, you can align your strategies to foster long-term success and resilience in a competitive market, ultimately improving overall performance.

Implement Effective Knowledge Retention Strategies
To effectively retain knowledge within your organization, you may be curious about which strategies could work best. Here are some ideas to consider:
- Create a Knowledge Base: Imagine having a centralized repository where everyone can easily access and contribute knowledge. This could include documentation, FAQs, and best practices that are regularly updated. A strong information management system can actually cut down the time wasted searching for data by up to 35%, which is a game changer for productivity. With SowFlow, you can whip up user guides and keep your documentation fresh, ensuring that your knowledge base is always up to date.
- Encourage Knowledge Sharing: What if you fostered a culture that promotes open communication and collaboration? Regular meetings, workshops, and informal gatherings can really boost information exchange. Organizations that prioritize sharing often see a 20-25% increase in overall productivity. SowFlow's instant documentation solution makes this process a breeze, allowing teams to share insights and updates without the usual delays.
- Utilize Technology: Let’s talk about leveraging tools and platforms that support information management, like collaborative software and document management systems. SowFlow has features that let you create and update documentation effortlessly, so your staff can find the information they need quickly and effectively. According to the McKinsey Global Institute, a strong information management system can enhance productivity by 20-25%—definitely worth considering!
- Establish Mentorship Initiatives: Have you thought about connecting seasoned staff with junior team members? This can really promote information exchange. Mentorship helps preserve implicit knowledge that might not be documented but is crucial for success. Plus, it boosts individual performance and strengthens team cohesion.
- Conduct Regular Training: Offering ongoing training sessions can reinforce key concepts and practices. This approach not only aids in retaining knowledge but also ensures that your staff remains engaged and informed about the latest developments in their field. Consistent training can significantly enhance staff satisfaction and retention rates—who wouldn’t want that?
- Encourage Documentation: How about promoting the habit of documenting processes and lessons learned? You can do this through organized templates or guidelines that make capturing insights easier. Businesses that keep their information databases current report a 37% rise in customer satisfaction, highlighting how important accessible data is. SowFlow simplifies this, allowing for quick updates and revisions to keep your documentation relevant in a fast-paced world.
- Gamify Learning: Lastly, consider introducing gamification elements to your training and knowledge-sharing initiatives. This can really enhance engagement and motivate employees to actively participate in information retention efforts, making learning not just effective but also fun!

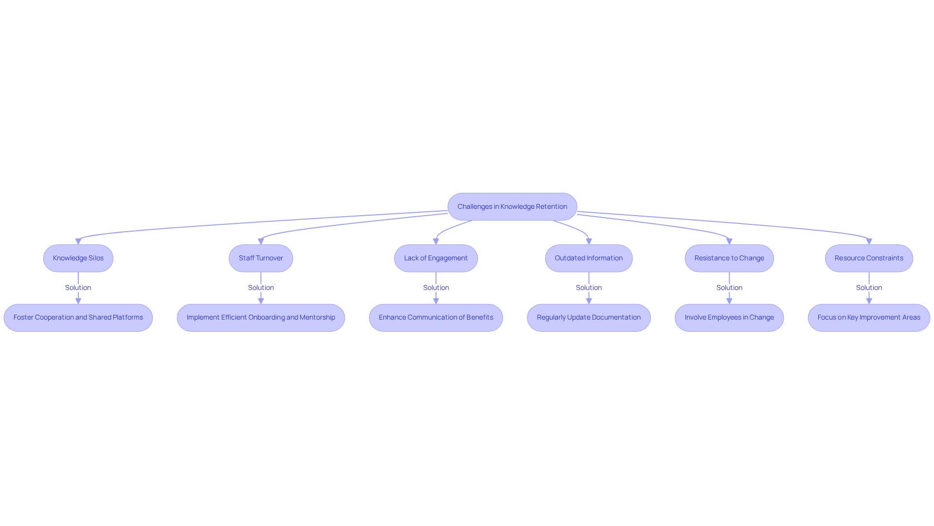
Address Challenges in Knowledge Retention
Organizations often face significant hurdles that can hinder the process of retaining knowledge effectively.
You might be wondering about knowledge silos. These are situations where information gets stuck within certain departments, making it tough for others to access it. To tackle this, fostering cooperation between departments and setting up shared platforms for information exchange is key. Research shows that a whopping 79% of staff feel like information is isolated, and 68% report negative impacts from these silos, which can seriously hinder productivity and innovation.
Now, let’s talk about staff turnover. High turnover rates can lead to a big loss of information, costing organizations around 50-60% of a departing employee's salary just to recruit and train a replacement. Plus, each exit can cost about a third of that employee's yearly salary. This is where efficient onboarding and mentorship come into play—they're essential for retaining knowledge and keeping vital information intact during transitions. In fact, staff members who are engaged are 87% more likely to stick around. Effective onboarding can lead to 69% of employees remaining in their roles for at least three years.
What about lack of engagement? Sometimes, employees don’t see the value in participating in retention efforts. By clearly communicating the benefits and recognizing contributions, we can create a culture of participation. Engaged employees are more likely to share information, which boosts overall performance. Did you know that workers spend about 20% of their workweek just hunting for data? That really highlights the inefficiencies caused by those resource silos and outdated content.
And let’s not forget outdated information. Knowledge can become stale if it’s not regularly updated. Setting up a routine to review and refresh documentation ensures that everything stays relevant and accurate. This is important because inefficiencies can cost companies anywhere from $2.4 million to $240 million every year in lost productivity.
Now, speaking of challenges, resistance to change is another biggie. Employees might push back against new information management practices. Involving them in the development of these practices and providing sufficient training can help ease the transition and foster acceptance.
Lastly, resource constraints can be a real barrier. Limited time and budget can make it tough to understand and implement preservation initiatives. By focusing on key areas for improvement and weaving information management into existing workflows, we can minimize disruption and enhance efficiency.
By proactively tackling these challenges, organizations can create a solid strategy for retaining knowledge that aligns with their goals and boosts overall efficiency.

Conclusion
You know, effective knowledge retention isn’t just a nice-to-have; it’s absolutely crucial for the longevity and success of any organization. By capturing, storing, and managing vital information systematically, companies can really cut down on the risks that come with employee turnover and make sure that important insights stay within reach. The strategies we’ve talked about emphasize creating a culture that values ongoing learning and collaboration, which ultimately boosts productivity and strengthens organizational resilience.
So, what are the key takeaways? Well, the article highlights various approaches to knowledge retention, like:
- Setting up a centralized knowledge base
- Encouraging knowledge sharing
- Using technology to make information management smoother
Plus, tackling challenges like knowledge silos, high turnover rates, and employee disengagement is super important for fostering an environment where knowledge can really flourish. Implementing structured training, mentorship programs, and keeping documentation up-to-date are all great ways to lay a solid foundation for effective knowledge preservation.
In today’s fast-paced business world, being able to retain and leverage knowledge is a competitive edge that organizations simply can’t ignore. By embracing these strategies and addressing the challenges head-on, companies not only maintain their current expertise but also build a culture of continuous improvement and innovation. Prioritizing knowledge retention is truly an investment in the future, ensuring that valuable insights and best practices stick around, empowering teams to adapt and shine in their endeavors.
Frequently Asked Questions
What is knowledge preservation?
Knowledge preservation refers to the process of capturing, storing, and managing information within an organization to maintain consistency, especially during high employee turnover.
Why is knowledge preservation important for organizations?
It helps reduce training costs, speeds up onboarding, boosts decision-making skills, and mitigates the risks of losing essential expertise when employees leave.
How does fostering a culture of ongoing learning impact knowledge retention?
Companies with strong learning transfer strategies can see up to a 60% increase in information preservation rates, leading to higher productivity as employees spend less time re-learning tasks.
What are some benefits of investing in structured learning opportunities?
A case study found that such investments resulted in a 25% rise in employee engagement and a 20% boost in project completion rates.
What percentage of firms lack a formal strategy for capturing and preserving institutional insights?
59% of firms do not have a formal strategy for this purpose, highlighting the need for effective practices in knowledge preservation.
How can organizations align their strategies for long-term success?
By recognizing the significance of retaining knowledge and developing effective practices for safeguarding information, organizations can improve overall performance and resilience in a competitive market.
👍
What others are liking
5 Steps to outline your ideal documentation structure
5 MINS READ
Where to start the your journey of mapping out your ideal documentation structure, aligning it with the very heartbeat of your organization?
Defining a winning level of detail in your process
3 MINS READ
What is too much detail, and what is too little? This article described in that winning level detail about what detail is enough.





