
Process Improvement through Documentation
|
October 8, 2025
|
Create Step-by-Step Instruction Templates with Pictures Easily
Overview
You might be wondering how to create effective step-by-step instruction templates that really work. Well, this article is here to help! It provides a comprehensive guide that emphasizes the importance of organization and visual aids for clarity. By outlining key steps in the creation process—like identifying the task, drafting instructions, and incorporating visuals—it addresses common pitfalls such as lack of clarity and inconsistent formatting. Ultimately, it supports the idea that well-structured templates can boost user understanding and engagement.
Now, let’s dive into why these templates matter. Have you ever found yourself lost in unclear instructions? It’s frustrating, right? That’s why having a solid template can make all the difference. Not only does it help you stay organized, but it also makes it easier for others to follow along. Plus, who doesn’t love a good visual aid? They can really enhance the overall clarity of your instructions.
So, as you think about your own documentation challenges, remember that a well-structured template isn’t just a nice-to-have—it’s a game changer! By avoiding common pitfalls and focusing on clarity, you can create something that truly resonates with your audience. Ready to get started? Let’s make those templates shine!
Key Highlights:
- Step-by-step instruction templates provide organised guidance for tasks, enhancing clarity and consistency.
- Incorporating visual elements like images and screenshots improves engagement and understanding.
- Key steps to create a template include identifying the process, gathering information, drafting a structure, writing concise instructions, and incorporating visuals.
- Common issues in template creation include clarity, missing visuals, overly complex steps, inconsistent formatting, and the need for feedback integration.
- Utilising tools like SowFlow can streamline the documentation process and keep guides relevant and accessible.
Introduction
Creating clear and effective step-by-step instruction templates is super important in our fast-paced world, right? I mean, efficiency and clarity can really make all the difference. These templates not only help streamline the documentation process but also boost understanding with organized layouts and visual aids. But here's the thing—many folks struggle with the nitty-gritty of crafting these templates. You might find yourself facing challenges like:
- unclear instructions
- not enough visuals
So, how can you overcome these common pitfalls and whip up engaging, user-friendly templates that cater to different learning styles? Let’s dive into that!
Define Step-by-Step Instruction Templates
You might be wondering what a step-by-step instruction template with pictures entails. Well, they’re basically organized documents that help guide you through a specific process or task in a clear and orderly way. These handy formats typically serve as a step-by-step instruction template with pictures, including sections for the task title, purpose, necessary materials, and a list of ordered actions. By standardizing the format, these models make it easier for you to follow along, ensuring consistency and clarity.
For instance, imagine a step-by-step instruction template with pictures that begins with a title like 'How to Create a User Account.' It would then follow up with a brief description of the task, a list of necessary tools (think computer and internet access), and a step-by-step instruction template with pictures to walk you through the process from start to finish. This structured approach not only helps you understand the task better but also speeds up the documentation creation process. So, next time you're faced with a task, consider using a step-by-step instruction template with pictures to make things smoother!

Incorporate Visual Elements for Clarity
To enhance the clarity of your step-by-step instruction template with pictures, have you considered incorporating visual elements like images, diagrams, and screenshots? Visuals can really amp up engagement and understanding! For instance, when you’re recording a software installation procedure, why not create a step-by-step instruction template with pictures that includes screenshots of each stage? This way, you can visually guide folks through the interface. You can even use arrows or highlights to draw attention to specific buttons or fields.
Speaking of visuals, flowcharts can be super helpful for depicting intricate processes, allowing people to see the complete workflow at a glance. With SowFlow's intuitive tools, creating and updating these user guides becomes a breeze, keeping them relevant in our ever-changing business landscape. By integrating these visual aids into a step-by-step instruction template with pictures, you’re not just making the documentation more interactive; you’re crafting a user-friendly experience that caters to different learning styles. How cool is that?

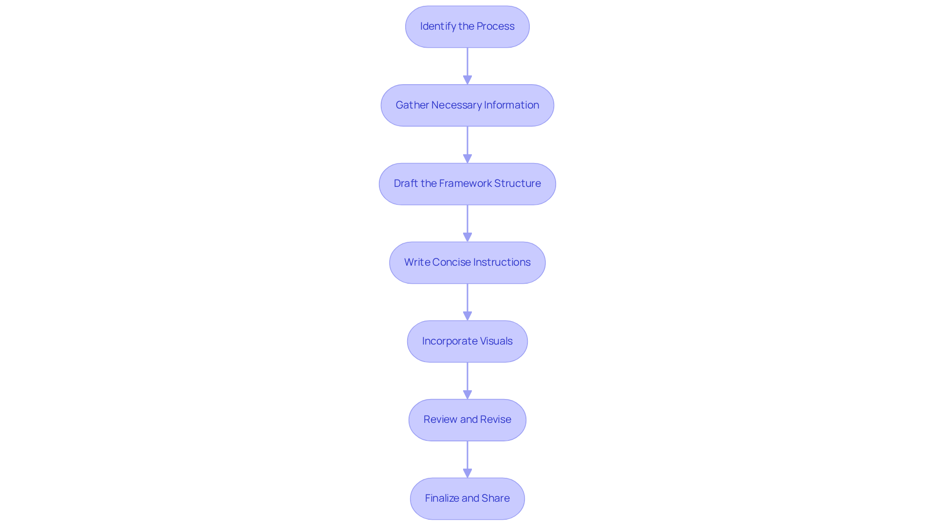
Outline the Steps to Create Your Template
Creating your step-by-step instruction template with pictures can be a fun and rewarding process! You might be wondering where to start. Well, let’s break it down into a few key steps:
- Identify the Process: First things first, pick the process or task you want to document. Make sure it’s clear and well-defined—this will make everything easier down the line.
- Gather Necessary Information: Next up, collect all the relevant details. Think about the tools, materials, and any prerequisites you need for the task at hand.
- Draft the Framework Structure: Now, let’s outline your framework with a step-by-step instruction template with pictures. Include sections like the title, purpose, materials, and the steps you’ll take. Headings and bullet points are your friends here—they keep things clear and organized!
- Write Concise Instructions: For each step, jot down concise and actionable instructions using a step-by-step instruction template with pictures. Use simple language and steer clear of jargon to keep it accessible for everyone.
- Incorporate Visuals: Incorporate visuals by utilizing a step-by-step instruction template with pictures, as adding images, diagrams, or screenshots can really enhance understanding. Just make sure your visuals are relevant and clearly labeled!
- Review and Revise: After you’ve drafted your outline, take a moment to review it for clarity and completeness. It might even be helpful to test the instructions yourself to see if they’re easy to follow.
- Finalize and Share: Once you’re happy with everything, complete your document and share it with your team or intended audience. With SowFlow, crafting and updating user guides is a breeze, so your documentation stays relevant and accessible in our ever-changing business world.
So, what do you think? Ready to dive in and create some awesome documentation?

Troubleshoot Common Issues in Template Creation
When you're creating a step-by-step instruction template with pictures, you might run into a few common hiccups. Let’s tackle some troubleshooting tips together:
-
Lack of Clarity: You might be wondering why your instructions aren’t hitting the mark. If they seem unclear, take a moment to revisit your language. Simplify those intricate sentences and ensure each action is something users can easily tackle. A great trick is to have someone who’s not familiar with the process read through your instructions for feedback. With SowFlow, updating and revising your documentation is a breeze, helping you keep your guides clear and relevant.
-
Missing Visuals: Have you noticed users struggling to grasp the process? It could be because there aren’t enough visual aids. Take a step back and reassess your visuals—are they relevant and clearly labeled? Adding screenshots or diagrams can really boost understanding. Plus, SowFlow makes it super easy to use a step-by-step instruction template with pictures, so you can enhance comprehension effortlessly.
-
Overly Complex Steps: If a step feels like a mountain to climb, try breaking it down into smaller, more manageable parts. Users often appreciate detailed sub-steps that guide them through the trickier bits. With SowFlow’s instant documentation solution, you can streamline this process, making it easier to standardize your instructions.
-
Inconsistent Formatting: Consistency is key! Make sure your document sticks to a uniform format throughout. Using the same font, size, and style for headings and body text can really enhance readability. SowFlow’s user-friendly interface allows for quick formatting adjustments, ensuring your guides look great and feel cohesive.
-
Feedback Integration: After you’ve shared your framework, don’t forget to gather input from participants. This feedback is gold for making necessary tweaks and improving your template for next time. With SowFlow, revising your documentation based on user feedback is quick and easy, keeping your guides fresh and effective.

Conclusion
Creating step-by-step instruction templates with pictures isn’t just a good idea; it’s a game changer for making documentation clear and engaging. You might be wondering how a structured format can really help. Well, these templates guide you through various processes, ensuring tasks get done smoothly and efficiently. Plus, adding visuals makes the instructions more interactive, catering to different learning styles and enhancing the overall user experience.
Throughout this article, we’ve chatted about key strategies for crafting effective templates. From defining the process and gathering the necessary info to drafting the framework and adding those all-important visuals, each step is vital for producing clear and concise documentation. And let’s not forget troubleshooting common hiccups like unclear instructions, missing visuals, and inconsistent formatting. Addressing these issues is crucial to refining your template so it truly meets user needs.
Ultimately, creating step-by-step instruction templates with pictures is about more than just documentation; it’s about fostering better understanding and efficiency in task execution. Embracing these practices can really transform how you convey information. So, why not prioritize effective instructional design? Taking the time to craft these templates will not only benefit your users but also contribute to a culture of clarity and support in any environment. It’s a win-win!
Frequently Asked Questions
What is a step-by-step instruction template with pictures?
A step-by-step instruction template with pictures is an organized document that guides you through a specific process or task in a clear and orderly way, typically including sections for the task title, purpose, necessary materials, and a list of ordered actions.
What are the benefits of using a step-by-step instruction template with pictures?
These templates help ensure consistency and clarity, making it easier to follow along with tasks. They also speed up the documentation creation process.
Can you provide an example of a step-by-step instruction template?
An example would be a template titled "How to Create a User Account," which includes a brief description of the task, a list of necessary tools (like a computer and internet access), and step-by-step instructions with pictures to guide you through the process.
How does a structured approach help with tasks?
A structured approach helps you understand the task better and makes the process smoother by providing clear guidance and organization.
👍
What others are liking
5 Steps to outline your ideal documentation structure
5 MINS READ
Where to start the your journey of mapping out your ideal documentation structure, aligning it with the very heartbeat of your organization?
Defining a winning level of detail in your process
3 MINS READ
What is too much detail, and what is too little? This article described in that winning level detail about what detail is enough.





