
Overview
You might be wondering how to make your organization's operations run smoother. Well, this article lays out five essential steps for conducting an effective Standard Operating Procedure (SOP) review. Regular evaluations of your SOPs can really amp up operational efficiency and cut down on errors. In fact, data shows that organizations with clear procedures tend to outshine their competitors. This really highlights just how strategic these reviews can be for your success. So, let’s dive into why keeping your SOPs in check is so important!
Key Highlights:
- SOP reviews are crucial for keeping procedures up-to-date, aligning with best practises, and meeting regulatory standards.
- Regular SOP evaluations can lead to a 30% increase in operational efficiency and a 25% reduction in errors.
- Organisations with well-defined procedures outperform competitors by 31%, highlighting the importance of SOP reviews for strategic goals.
- Using technology like Whale can streamline SOP evaluations, allowing updates in just one day.
- Engaging stakeholders through surveys and interviews can reveal insights that improve SOP effectiveness, with engaged projects having a success rate of 78%.
- Categorising feedback into themes aids in streamlining the revision process of SOPs.
- Implementing revised SOPs requires effective communication and training to ensure team members understand changes.
- Organisations with strong communication practises see a 73% increase in customer satisfaction, underscoring the importance of clear communication in SOP implementation.
Introduction
In the fast-paced world of business operations, you might be wondering just how important regular Standard Operating Procedure (SOP) reviews really are. Well, let me tell you—they're crucial! These evaluations not only keep your processes up-to-date and compliant but also open the door to some serious gains in efficiency and productivity. As organizations strive for continuous improvement, the challenge is figuring out how to identify, assess, and revise SOPs to meet those ever-evolving needs.
So, how can teams tap into the power of SOP reviews to drive operational excellence and create a culture of collaboration? Let's explore this together!
Understand the Importance of SOP Reviews
You might be wondering why a SOP review is so important for keeping operations running smoothly. Well, they play a crucial role in the SOP review process to ensure that procedures stay up-to-date, align with best practices, and meet regulatory standards. Regular evaluations, such as a SOP review, help spot inefficiencies and highlight areas that could use a little boost, leading to better productivity and fewer mistakes. For instance, organizations that regularly perform an SOP review can enjoy up to a 30% increase in operational efficiency—pretty impressive, right? That’s because standardized processes streamline workflows and reduce those pesky decision-making bottlenecks. Plus, a large hospital system reported a 25% drop in errors thanks to standardized patient admission and discharge procedures, showing just how effective good evaluations can be.
Now, let's talk about how emphasizing SOP evaluations can create a culture of continuous improvement within teams. This proactive mindset not only simplifies operations but also empowers employees by giving them clear and relevant guidelines to follow. Did you know that industry leaders have found that organizations with well-defined procedures outperform their competitors by 31%? That really highlights how vital a SOP review is for achieving strategic goals and enhancing overall performance. And speaking of efficiency, using technology like Whale can help streamline evaluations, allowing procedures to be updated in just one day! Involving stakeholders in the SOP evaluation process is also key to fostering teamwork and ensuring that standard operating procedures are as effective as they can be.

Identify Existing SOPs and Their Relevance
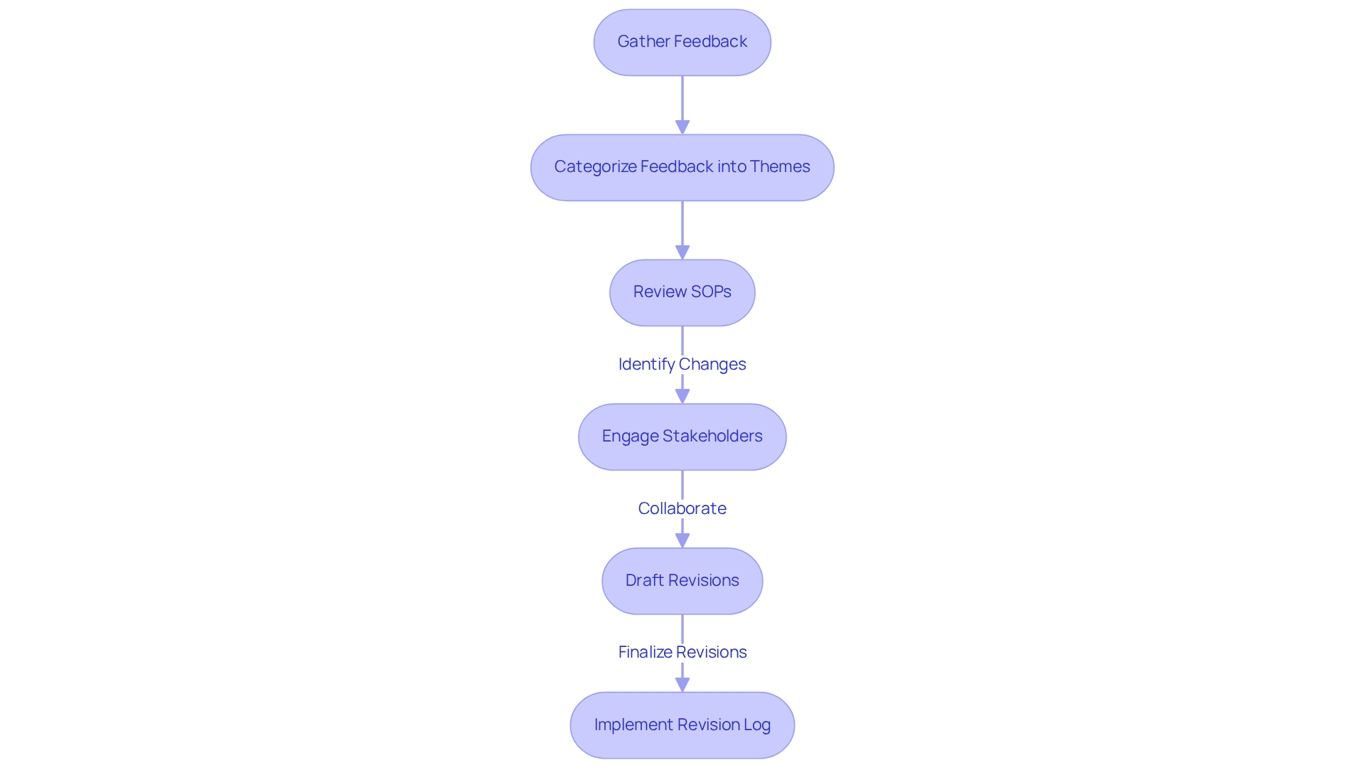
You might be wondering where to start with your Standard Operating Procedures (SOPs). Well, the first step is to compile a comprehensive inventory of all existing SOPs within your organization. Using centralized documentation tools like SowFlow can really simplify this process. It makes your workflow smoother and improves accessibility. Plus, with SowFlow, you can easily craft user guides and ensure instant updates, which is a real boost for productivity. If you're in a smaller organization, a simple spreadsheet might do the trick just fine. For each SOP, make sure to document its purpose, the department it serves, and the date of its last review.
Now, let’s talk about why evaluating the significance of each SOP is so important. You should consider changes in procedures, technological advancements, or regulatory updates. Regular evaluations—ideally at least once a year, or even quarterly for essential processes—are important for your SOP review to ensure alignment with current operational needs and compliance requirements. This inventory will guide your assessment process and help prioritize which SOPs need urgent attention and which can remain as they are. It's all about fostering a culture of ongoing improvement and operational excellence.
Engaging your team in developing these SOPs can really enhance involvement and responsibility, making the documents more effective and relevant. And with SowFlow, updating and revising your documentation is a breeze, keeping everything relevant in our ever-changing business landscape. So, why not dive in and see how you can make your documentation work for you?

Gather Stakeholder Feedback for Improvement
You might be wondering how to truly engage those who regularly use the SOPs—like your team members, managers, and other key players. Well, it’s essential for effective reviews! Conducting surveys, interviews, or even focus groups can help you gather valuable insights about how well your current standard operating procedures are working. Think about it: specific questions targeting clarity, usability, and any challenges faced during these procedures can yield crucial feedback. This feedback is a goldmine, revealing real-world applications of your SOPs and uncovering areas for improvement that might not be visible from an administrative perspective.
For instance, did you know that a case study in aerospace engineering showed how stakeholder feedback led to a root cause analysis? It uncovered inefficiencies in component delivery sequencing, which significantly boosted operational flow. Pretty neat, right? Plus, organizations that prioritize stakeholder engagement in their SOP review process see a project success rate of 78%. Compare that to just 40% for those who don’t engage as much. And get this—projects with robust stakeholder plans succeed 83% of the time! This really highlights how critical stakeholder input is.
By fostering a culture of open communication and actively seeking feedback, companies can keep their SOP review relevant and effective. As Bill Gates wisely said, 'Your most unhappy customers are your greatest source of learning.' And let’s not forget, preserving respondent anonymity can encourage more honest responses, which only enhances the feedback experience. So, why not start engaging your stakeholders today?

Analyze Feedback and Revise SOPs Accordingly
You might be wondering how to make the most out of the feedback you’ve gathered. Start by categorizing it into themes or common issues. This will really help streamline your revision process! Next, during the SOP review, take a good look at your standard operating procedures—identify which ones need substantial changes and which just need a little tweaking.
Engaging with the relevant stakeholders is key here. Collaboratively drafting revisions ensures that the updated procedures effectively address the concerns you’ve identified, all while keeping things clear and user-friendly. Speaking of clarity, implementing a revision log can be a game-changer! It tracks the changes made to each SOP, fostering transparency and accountability throughout the revision process.
This structured approach not only enhances the quality of your standard operating procedures but also facilitates a SOP review process that helps build a culture of continuous improvement within your organization. So, why not give it a try and see how it transforms your documentation efforts?

Implement Revised SOPs and Communicate Changes
Once revisions are finalized, you might be wondering what’s next. The next critical step is to effectively implement the updated standard operating procedures as part of the SOP review. Start by communicating the changes to all relevant team members through various channels—think meetings, emails, or even dedicated training sessions. This multi-faceted approach makes sure everyone is in the loop and engaged. With SowFlow's instant documentation solution, you can easily create and update user guides, giving everyone access to the revised documents in one centralized spot. This way, team members can swiftly locate and refer to the updated standard operating procedures, giving them immediate access to essential documentation and boosting productivity while cutting down on unnecessary meetings.
Now, let’s dive into the idea of conducting interactive training sessions. These sessions can walk your team through the changes and address any questions or concerns that pop up. Not only does this clarify the new procedures, but it also fosters a culture of open communication, which is vital for successful adoption. Plus, ongoing monitoring and feedback gathering after implementation are key to ensuring that the updated procedures are smoothly integrated into daily operations and remain relevant over time.
Effective communication strategies can really enhance the adoption of SOPs, especially during the SOP review process. For example, did you know that organizations with strong communication practices see a 73% increase in customer satisfaction? That really underscores the importance of clarity and engagement in the process. As Lisa Hodun aptly states, 'Communication is one of the fundamental elements of business.' By prioritizing clear and concise communication, you can minimize misunderstandings and create a more collaborative environment, ultimately leading to improved operational efficiency.

Conclusion
You might be wondering just how crucial effective SOP reviews are. Well, let me tell you—they're absolutely essential! These evaluations help keep operations running smoothly, ensure compliance, and foster a culture of continuous improvement. By regularly reviewing standard operating procedures, organizations can boost productivity, cut down on errors, and ultimately achieve better operational efficiency.
Now, throughout this article, we’ve highlighted key steps for conducting a successful SOP review. From grasping the importance of evaluations and identifying existing SOPs to gathering feedback from stakeholders and making necessary revisions, each phase is vital for refining processes. Engaging your team and leveraging technology can really amp up the effectiveness of these reviews, leading to a more collaborative and efficient work environment.
Ultimately, committing to regular SOP reviews isn’t just about ticking boxes for compliance; it’s about empowering your teams and driving organizational success. By prioritizing these evaluations, you position your organization to adapt to changes, improve workflows, and hit those strategic goals. Embracing a proactive approach to SOP management not only enhances operational effectiveness but also nurtures a culture of excellence and innovation. So, what are you waiting for? Let’s dive into making those SOP reviews a priority!
Frequently Asked Questions
Why are SOP reviews important for organizations?
SOP reviews are crucial for keeping operations running smoothly, ensuring that procedures are up-to-date, align with best practices, and meet regulatory standards. They help identify inefficiencies and areas for improvement, leading to better productivity and fewer mistakes.
What benefits can organizations see from regular SOP reviews?
Organizations that regularly perform SOP reviews can enjoy up to a 30% increase in operational efficiency and a 25% drop in errors, as demonstrated by a large hospital system that standardized patient admission and discharge procedures.
How can SOP evaluations contribute to a culture of continuous improvement?
Emphasizing SOP evaluations fosters a culture of continuous improvement by simplifying operations and empowering employees with clear and relevant guidelines, which helps organizations achieve strategic goals and enhance overall performance.
What role does technology play in the SOP evaluation process?
Technology, such as Whale, can streamline the SOP evaluation process, allowing procedures to be updated quickly, often in just one day, which enhances efficiency.
What is the first step in managing existing SOPs?
The first step is to compile a comprehensive inventory of all existing SOPs within the organization, using centralized documentation tools like SowFlow to simplify the process and improve accessibility.
How should organizations evaluate the relevance of their SOPs?
Organizations should evaluate the significance of each SOP by considering changes in procedures, technological advancements, or regulatory updates, ideally conducting evaluations at least once a year or quarterly for essential processes.
What should be included in the documentation for each SOP?
For each SOP, it is important to document its purpose, the department it serves, and the date of its last review.
How can team involvement impact the effectiveness of SOPs?
Engaging the team in developing SOPs enhances involvement and responsibility, making the documents more effective and relevant to the organization's needs.
What tools can help with updating and revising SOP documentation?
Tools like SowFlow can facilitate easy updates and revisions to SOP documentation, ensuring that it remains relevant in a changing business landscape.
👍
What others are liking
5 Steps to outline your ideal documentation structure
5 MINS READ
Where to start the your journey of mapping out your ideal documentation structure, aligning it with the very heartbeat of your organization?
Defining a winning level of detail in your process
3 MINS READ
What is too much detail, and what is too little? This article described in that winning level detail about what detail is enough.





