
Key Highlights:
- Documentation management involves systematic handling of files from creation to disposal.
- Key components include capture, storage, access control, and version control.
- Identifying documentation needs begins with a needs assessment and defining clear objectives.
- Prioritising documentation needs ensures that urgent and significant records are addressed first.
- Mapping current documentation processes helps identify bottlenecks and improve efficiency.
- Evaluating existing documentation involves collecting feedback, analysing usage metrics, and ensuring relevance.
- Improvements can be made by revising documents, standardising processes, training staff, and monitoring effectiveness.
- Regular updates and training can significantly boost productivity and clarity in documentation management.
Introduction
You might be wondering why effective documentation management is so crucial for any organization. Well, it’s the backbone of success! Yet, many folks find themselves tangled in its complexities. By grasping the basics - from capturing and storing documents to setting up access and version control - you can really boost your operational efficiency.
But here’s the kicker: the real challenge is figuring out what your specific documentation needs are and taking a good look at your current processes to spot areas that could use a little TLC. How can you streamline your documentation practices to not just tackle today’s demands but also gear up for whatever the future throws your way?
Now, let’s dive into a step-by-step analysis that’ll give you some actionable insights for mastering documentation management. Trust me, you’ll want to stick around for this!
Understand Documentation Management Fundamentals
You might be wondering what documentation management really involves. Well, it’s all about handling files systematically from the moment they’re created until they’re stored away or eventually disposed of. Let’s break it down into some key components:
- Capture: This is where it all begins - creating or collecting documents.
- Storage: Think of this as organizing your files so you can easily find what you need later.
- Access Control: It’s crucial to make sure that only the right people can view or change those files.
- Version Control: Keeping track of changes is essential for accuracy and accountability.
Grasping these basics is super important if you want to conduct a step by step analysis to build a solid information management system. It can really boost your organization’s efficiency and help keep things from getting chaotic. So, how do you currently handle your documentation? Are there areas where you feel things could be smoother? Let’s explore some solutions together!

Identify Your Documentation Needs and Goals
To efficiently handle records, you might be wondering where to start. Well, it all begins with recognizing your specific needs and objectives. Let’s break it down into some simple steps:
- Conduct a Needs Assessment: First off, chat with your stakeholders. Understanding what records they need for their roles is key to getting things right.
- Define Objectives: Next, think about what you want to achieve with your written materials. Are you looking to improve onboarding processes or maybe enhance compliance? Clearly outlining your goals will set you on the right path.
- Prioritize Needs: Now, it’s time to rank those needs. Which ones are urgent? Which ones are most significant? By addressing critical records first, you’ll ensure that you’re tackling what matters most.
- Set Measurable Goals: Finally, establish some KPIs (Key Performance Indicators). These will help you assess how successful your writing initiatives are. Think user satisfaction or the time saved in locating materials.
By conducting a step by step analysis, you’ll be well on your way to mastering record management!

Map Current Documentation Processes
Conducting a step by step analysis of your existing record-keeping methods is super important for understanding how documents flow through your organization. You might be wondering how to get started. Here’s a friendly approach to help you out:
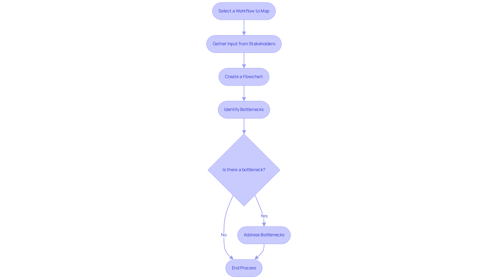
- Select a Workflow to Map: First things first, pick a specific documentation method to focus on. Maybe it’s onboarding or project documentation? Whatever it is, narrowing it down will make things easier.
- Gather Input from Stakeholders: Next, chat with your team members who are involved in the workflow. Their insights on each step are gold! This input is key for conducting a step by step analysis to ensure accurate mapping and to spot areas for improvement.
- Create a Flowchart: Now, let’s get visual! Use tools like Lucidchart or Miro to sketch out the process. Your flowchart should include a step by step analysis of each step, decision point, and how different roles interact. It’s like a roadmap for your documentation journey!
- Identify Bottlenecks: Take a good look at your flowchart. Are there any spots where things get stuck? Common bottlenecks might be too many approval steps, unclear responsibilities, or outdated procedures. Tackling these can really boost the efficiency of your record-keeping processes.
So, what do you think? Ready to dive in and streamline your documentation?

Evaluate the Effectiveness of Existing Documentation
To effectively evaluate your existing documentation, let’s break it down into some simple steps:
-
Collect Feedback: You might be wondering how satisfied people are with the current documentation. A great way to find out is by using quick surveys or interviews. Keep them short-aim for about a minute to complete. Trust me, shorter surveys usually get more responses, which means more valuable feedback!
-
Now, let’s conduct a step by step analysis of usage metrics. Take a look at how often different files are accessed. This can offer a step by step analysis of what’s being used the most. Knowing this helps you prioritize updates based on what users really need. And don’t forget to keep an eye on how often materials are reviewed; it can guide you on when to refresh your content.
-
Ensure Precision and Relevance: It’s super important to make sure all your records are up-to-date and accurately reflect your processes and policies. This builds trust and keeps things usable. For example, if a company conducts a step by step analysis during its quarterly review of internal policies, it can ensure everything stays relevant and current.
-
Identify record gaps: Lastly, let’s perform a step by step analysis to think about gaps in your records. Are there areas where information is lacking or unclear? Prioritize these for revision or even create new content to boost clarity and effectiveness. Analyzing which documents get the most visits can help you figure out what’s most valuable to users, so you can focus on updating those high-traffic resources.

Implement Improvements for Enhanced Documentation Management
Looking to improve your documentation management? Here are some friendly tips to get you started:
-
Revise Existing Documents: You might be wondering how often you should update your materials. Regularly revising outdated documents is key to keeping things relevant and accurate, which can be achieved through a step by step analysis of employee feedback and evaluation findings.
-
Standardize Processes: Have you thought about creating templates and guidelines? This can really help encourage consistency across all records, cutting down on errors and boosting clarity. In fact, a whopping 80% of businesses agree that ditching paper-based and manual methods for more efficient digital systems is the way to go!
-
Train Staff: Now, let’s talk training. Conducting sessions for your team on best practices for record-keeping and how to use new tools effectively can make a huge difference. Did you know that digital document management can boost productivity by up to 40% compared to traditional methods? It’s true! Employees get more comfortable navigating digital systems, and that’s a win for everyone.
-
Monitor and Adjust: Finally, don’t forget to keep an eye on how things are going. It is crucial to conduct a step by step analysis of the effectiveness of your changes and be ready to make adjustments. Regular oversight helps pinpoint areas for improvement, ensuring your record-keeping methods stay effective and aligned with your organizational goals.
By standardizing your documentation processes, you’re not just streamlining operations; you’re also fostering a culture of clarity and accountability. This can lead to improved performance and happier customers. So, why not give it a shot?

Conclusion
You might be wondering why effective documentation management is such a big deal. Well, it’s all about keeping things organized and boosting efficiency in your business. By getting a grip on the basics of documentation management - like figuring out what you need, mapping out your current processes, and evaluating what you already have - you can set up a streamlined system that really supports your goals.
Throughout this article, we’ve chatted about key components like:
- Capturing
- Storing
- Controlling access to documents
We also touched on the importance of regular evaluations and adjustments. It’s crucial to collaborate with your stakeholders, create clear workflows, and prioritize updates based on user feedback. These insights are vital for making sure your documentation not only meets today’s demands but also grows with your organization.
So, in conclusion, embracing effective documentation management isn’t just about keeping things tidy; it’s about building a culture of clarity, accountability, and continuous improvement. By taking proactive steps to enhance your documentation processes, you can really ramp up productivity, cut down on errors, and ultimately boost customer satisfaction. Now’s the perfect time to assess and refine your documentation strategies to stay ahead in this ever-evolving business landscape!
Frequently Asked Questions
What is documentation management?
Documentation management involves handling files systematically from their creation to storage or disposal. It includes key components such as capture, storage, access control, and version control.
What are the key components of documentation management?
The key components are:
- Capture: Creating or collecting documents.
- Storage: Organizing files for easy retrieval.
- Access Control: Ensuring only authorized individuals can view or modify files.
- Version Control: Tracking changes for accuracy and accountability.
Why is understanding documentation management fundamentals important?
Understanding these fundamentals is crucial for conducting a step-by-step analysis to build a solid information management system, which can boost organizational efficiency and prevent chaos.
How can I identify my documentation needs and goals?
Start by conducting a needs assessment with stakeholders to understand their record requirements, defining objectives for your documentation, prioritizing those needs, and setting measurable goals using Key Performance Indicators (KPIs).
What steps should I take to conduct a needs assessment?
Begin by communicating with stakeholders to determine what records they need for their roles, which will help ensure that you address their specific requirements effectively.
How do I define objectives for my documentation?
Think about what you aim to achieve with your written materials, such as improving onboarding processes or enhancing compliance, and clearly outline these goals.
How can I prioritize my documentation needs?
Rank your identified needs based on urgency and significance, addressing critical records first to ensure that you focus on what matters most.
What are Key Performance Indicators (KPIs) in documentation management?
KPIs are measurable goals that help assess the success of your documentation initiatives, such as user satisfaction or the time saved in locating materials.
👍
What others are liking
5 Steps to outline your ideal documentation structure
5 MINS READ
Where to start the your journey of mapping out your ideal documentation structure, aligning it with the very heartbeat of your organization?
Defining a winning level of detail in your process
3 MINS READ
What is too much detail, and what is too little? This article described in that winning level detail about what detail is enough.





