
Streamlined Onboarding Processes
|
October 16, 2025
|
How to Train New Staff: A Step-by-Step Guide for Operations Managers
Overview
You might be wondering why training new staff is such a big deal. Well, it’s all about boosting productivity, engagement, and retention! When you have structured programs in place, new hires can seamlessly integrate into the workplace. This article really nails it by showing that comprehensive onboarding and tech tools—like learning management systems—can make a world of difference. Not only do they enhance training outcomes, but they also ramp up employee satisfaction. And guess what? All of this leads to a more engaged workforce. So, let’s dive into how we can make this happen!
Key Highlights:
- Effective training programs are crucial for enhancing productivity, engagement, and retention of new staff.
- 35% of employees prioritize outstanding education and development when choosing an employer.
- Comprehensive onboarding helps new hires integrate smoothly, reducing repetitive explanations for managers.
- Investing in onboarding technology is leading to more efficient, tech-driven solutions in the workplace.
- 28% of HR decision-makers are currently using AI for employee onboarding, improving overall retention rates.
- Structured training frameworks should define clear objectives and utilize diverse instructional methods to cater to different learning styles.
- 92% of workers believe effective workplace development positively influences job engagement.
- Mentorship programs can boost retention rates by 50% and significantly enhance job satisfaction.
- Regular feedback is essential for improving training effectiveness, with studies showing a 25% increase in staff satisfaction when feedback is integrated.
- Using technology like learning management systems (LMS) enhances the onboarding process and supports personalized learning experiences.
- Evaluating training programs through pre- and post-assessments and performance metrics can lead to a 25% boost in learning effectiveness.
Introduction
In today's competitive job market, you might be wondering how the onboarding process plays a role in employee success and retention. Well, it turns out that this process is absolutely critical! As organizations aim to build a productive and engaged workforce, effective training for new hires becomes paramount. A well-structured training program not only helps new employees fit into the company culture but also equips them with the skills they need to thrive in their roles.
With technology and innovative training methods on the rise, companies are realizing that investing in comprehensive onboarding strategies can really boost employee satisfaction and cut down on turnover. So, let’s dive into the essential elements of successful onboarding, exploring:
- Best practices
- The role of mentorship
- The importance of feedback
- How integrating technology can create a seamless training experience that fosters long-term success.
The Importance of Effective New Staff Training
Effective development for training new staff is super important for creating a productive workplace and boosting staff engagement and retention. You might be wondering why structured development programs matter so much. Well, they not only speed up the onboarding process but also help new hires feel confident, which leads to higher productivity. Did you know that 35% of staff see outstanding education and development as a key factor when choosing a company? This really highlights how crucial thorough instruction is for attracting and keeping talent.
When new staff members receive comprehensive training, they're much better equipped to handle their responsibilities. This means they can integrate into the team more smoothly. Plus, this proactive approach saves managers from repeating the same explanations over and over, letting them focus on more strategic initiatives. Speaking of that, organizations investing in onboarding technology are seeing a big shift towards more efficient, tech-driven solutions that enhance the overall experience for new hires.
In fact, the onboarding software market is expected to grow substantially, reflecting this trend.
Now, let’s dive into some stats:
- 28% of HR decision-makers are currently using AI for employee onboarding.
- This shows a growing reliance on technology to improve development processes.
- Not only does this shift enhance the onboarding experience, but it also helps boost retention rates.
As Digitate points out, "Employees who did not have a positive onboarding experience are two times more likely to seek a different opportunity in the near future." This really drives home the need for .
In summary, having a well-structured development program is vital for training new staff so they can contribute meaningfully right from day one. By prioritizing comprehensive development, organizations can foster a more engaged workforce, ultimately leading to improved operational efficiency and lower turnover.

Establishing a Structured Training Framework
To kick off a structured development framework, you might be wondering where to start. Operations managers should first define clear objectives for the program. This means identifying the essential skills and knowledge needed to train new staff effectively, helping them thrive in their roles. A well-defined objective not only steers the development process but also aligns with the organization's broader goals. In fact, this approach can lead to a reported 9% boost in growth, profit, productivity, and transformation when traditional techniques are given a fresh twist.
Now, let’s dive into creating a comprehensive schedule. Outline the topics to be covered, the delivery methods—like workshops, e-learning, or hands-on training—and the timeline for each phase of the program. Mixing up learning methods caters to different styles, which can really enhance engagement and retention. You know, a survey shows that 92% of workers feel that positively influences their job engagement. This really highlights the significance of a well-structured approach.
Speaking of structure, integrating feedback mechanisms into your development framework is key. Regularly asking for input from participants allows for continuous refinement of the program, ensuring it stays relevant and effective in our fast-paced business world. This adaptability is crucial since 72% of organizations worldwide recognize that e-learning has given them a competitive edge, with many Fortune 500 companies leveraging such technologies.
By focusing on these best practices, operations managers can craft educational programs that not only onboard new employees smoothly but also foster a culture of continuous learning and growth within their teams. And here’s a thought: SowFlow can help organizations streamline this process by providing tools and resources for creating structured training frameworks specifically designed for new staff. This way, training objectives are met, and newcomers are well-equipped for success.

Best Practices for Onboarding New Employees
Effective training for new staff is super important for creating a productive work environment and ensuring long-term retention. You might be wondering how to make the onboarding experience better, right? Here are some best practices that can really help:
- Preboarding: It's a great idea to engage new employees even before their official start date. Think about sending welcome emails, sharing company resources, and getting that necessary paperwork sorted out. Studies show that efficient preboarding methods can lead to a smoother transition, with a whopping 87% of new employees feeling ready to thrive when their onboarding includes job-specific instruction. Plus, a study found that 35% of workers consider excellent training and development opportunities as a key factor in their attraction to a company, which really highlights how important preboarding is for effective onboarding.
- Orientation: You’ll want to conduct a comprehensive orientation session that immerses new employees in the company culture, values, and policies. This foundational step is essential for aligning new hires with the organization’s mission and expectations.
- Training New Staff: Tailoring training programs specifically for the skills and knowledge needed for each new employee's role is key. This targeted approach not only boosts competency in training but also helps build confidence, making individuals feel more equipped to contribute effectively.
- Social Integration: Facilitating team-building activities that encourage newcomers to connect with their colleagues is vital. Social integration creates a supportive work environment, which can lead to increased job satisfaction and collaboration.
- Continuous support is crucial! Assigning a mentor or buddy for training new staff during their initial weeks can make a huge difference. This ongoing assistance helps newcomers navigate their roles and fosters a sense of belonging within the group.
The importance of these practices is backed by a study showing that 35% of workers view exceptional development and learning opportunities as a crucial element in their appeal to an organization. Moreover, companies are increasingly recognizing the value of investing in onboarding, with reports indicating that organizations allocate about 26% of their learning budget to this critical phase. With the global onboarding software market projected to reach $1.7 billion by 2026, it’s clear that there’s a growing commitment to optimizing onboarding processes, ultimately leading to a more engaged and effective workforce.
Additionally, tools like Deel Engage can really help facilitate career and personal development processes, further enhancing that onboarding experience. So, what do you think? Ready to dive into improving ?
Leveraging Mentorship for Effective Learning
Mentorship is such a game-changer when it comes to training new staff and making the onboarding process smoother. By connecting fresh recruits with seasoned employees, organizations can really amp up knowledge transfer and offer tailored support. Mentors are like guides, helping newcomers tackle challenges, answer their burning questions, and share insights about the company culture.
So, how do you kick off a mentorship program? First things first, organizations need to spot potential mentors within their teams. Once you've got your mentors lined up, it’s important to give them some training on effective mentoring techniques. This way, they’ll be well-equipped to support new staff. Plus, setting clear expectations for the mentor-mentee relationship is a must—it builds accountability and enhances the whole experience.
Did you know that mentorship programs can boost retention rates by a whopping 50%? That’s right! They really do wonders for job satisfaction and engagement. In fact, 90% of workers with mentors say they feel satisfied in their roles, which just shows how crucial mentorship is for creating a supportive workplace. And it doesn’t stop there—71% of individuals with mentors report job satisfaction too, highlighting the positive vibes mentorship brings to workplace morale.
As we look ahead to onboarding new employees in 2025, incorporating mentorship programs can really help facilitate smoother transitions and improve overall performance. Take a look at the case study titled "Impact of Mentoring on Staff Engagement and Productivity"—it shows that folks involved in mentoring programs tend to experience higher engagement and productivity. In today’s competitive landscape, that’s essential! By embracing mentorship, companies not only enhance the onboarding experience but also cultivate a culture of continuous learning and knowledge sharing, leading to a more engaged and productive workforce.
Now, while 39% of small businesses offer classroom-led instruction and 17% use virtual classrooms for staff development, mentorship adds a personal touch that can really elevate these methods. It ensures new hires get the support they need to thrive. As Devlin Peck, founder of DevlinPeck.com, points out, effective mentorship is crucial for laying a solid foundation for new employees, helping them fit right into the organization.

The Role of Feedback in Training Success
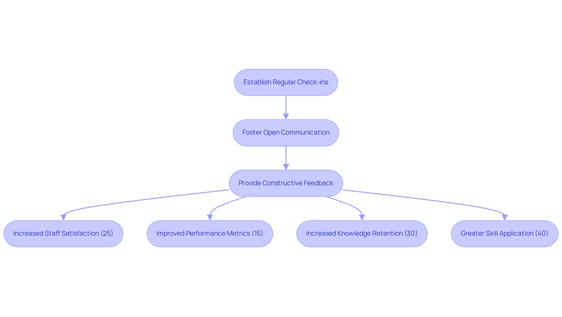
Feedback is a cornerstone of effective training programs, and it really influences their success. You might be wondering how to make training for new staff more effective. Well, operations managers should focus on establishing regular check-ins to discuss progress and tackle any challenges that come up. These chats not only foster open communication but also create a supportive atmosphere that's perfect for learning.
Now, let’s talk about constructive feedback. It should be specific, actionable, and timely, allowing new team members to tweak their performance as needed. For instance, one firm that really embraced this feedback-focused approach saw a whopping 25% increase in staff satisfaction ratings and a 15% boost in overall performance metrics within just a year! And that’s not all—this method also led to a 30% jump in knowledge retention scores and a 40% increase in the application of skills learned on the job. Talk about a game-changer for workforce development!
This case study really highlights can be when woven into program design. Plus, asking new hires for their input about their experience can offer valuable insights for refining the program. In fact, did you know that 92% of survey participants believe that development objectives should enhance a positive staff experience? This just underscores how crucial feedback is in shaping a constructive learning environment.
As SHRM points out, reinforcing a positive company culture is key to a positive workforce experience. By weaving effective feedback systems into training programs for new staff, operations managers can ramp up knowledge transfer and ensure that newcomers feel supported and engaged in their roles. So, what do you think? Ready to make feedback a central part of your training strategy?

Adapting Training to Individual Learning Styles
You might be wondering how to effectively prepare for training new staff. Well, it’s all about applying diverse instructional approaches that cater to different learning styles! Research shows that when we accommodate various preferences—like visual, auditory, and kinesthetic learning—it can really boost engagement and retention. For instance, while some staff might thrive with visual tools such as videos and infographics, others may find hands-on experiences or auditory guidance more helpful.
So, what can operations managers do? They should take a moment to evaluate the learning preferences of and mix things up with a blend of instructional methods. Think interactive workshops, written resources, and multimedia presentations. This multifaceted approach not only deepens understanding of the material but also creates a more inclusive learning environment.
Now, let’s talk about something important. A study published in 2018 revealed that students who tailored their studying to fit their learning style didn’t actually perform better on tests. This points out a limitation of the learning styles model—it can sometimes box individuals into a single type of learner, which isn’t ideal for growth.
A case study titled 'Potential Harm of Learning Styles' highlights that such labeling can stop employees from using effective strategies that don’t align with their perceived learning style. This can lead to a more well-rounded skill set. Plus, statistics show that varied instructional methods can significantly boost employee engagement. For example, larger visuals can enhance memory retention by 1.5 times compared to smaller images, as noted by Akash Savdharia, Vice President of Talent Solutions.
This really emphasizes the need for impactful visuals in instructional materials! By customizing instruction to fit personal learning styles and preferences, operations managers can elevate the onboarding process. This not only equips new employees with essential skills but also fosters a culture of continuous learning and development. It’s a win-win, especially for businesses focused on training new staff, product teams explaining their software solutions, and operations managers looking to standardize processes.
Incorporating Company Culture into Training
Integrating company culture into the training process for new staff is super important for helping them feel like they belong. You might be wondering how operations managers can make this happen. Well, it starts with clearly communicating the organization's values, mission, and vision during onboarding. One effective way to do this is through storytelling—sharing real-life examples of cultural practices—and getting current staff involved in development sessions.
This kind of engagement not only helps new hires understand the company culture, but it also creates a collaborative atmosphere that boosts overall staff involvement.
Did you know that 92% of workers believe that effective workplace training, especially for new staff, positively affects their job engagement? This really highlights why integrating culture into training programs is so crucial. Plus, organizations that focus on worker well-being with flexible work arrangements can attract top talent and build a culture of loyalty and excellence. In fact, 54% of women say that work-life balance means having the flexibility and autonomy to meet personal needs, which shows are for staff well-being and cultural integration.
By weaving company culture into development initiatives, organizations can significantly improve new hire retention rates. After all, individuals who resonate with the company’s values are more likely to stick around for the long haul.
And as Mike Harry, a Safety Officer, puts it, "By creating a culture that prioritizes continuous learning, organizations can ensure they remain competitive, resilient, and well-prepared for the future." This really drives home the point that incorporating cultural values into educational programs not only aids in onboarding but also lays the foundation for ongoing staff development and satisfaction. Let’s not forget, 30% of staff have left a company due to workplace conflict, which underscores the need for a positive company culture to keep personnel happy and reduce turnover.
Utilizing Technology to Enhance Training
You know, technology really plays a pivotal role in making the development experience smoother for training new staff. It’s essential for operations managers to tap into learning management systems (LMS), e-learning platforms, and . These technologies offer the flexibility that today’s workplaces crave, allowing new employees to grab educational materials whenever it suits them. This is super important for accommodating different learning styles and schedules.
Now, let’s talk about gamification. Integrating gamification elements into development programs can seriously boost engagement and motivation among new staff. By turning traditional instruction into interactive experiences, organizations can create a more enjoyable learning environment that really helps with retaining and applying knowledge.
Did you know that 94% of workers are more likely to stick with a company that invests in their career growth? This really underscores how vital effective development strategies are. For operations managers, this means that building strong development programs can lead to higher staff retention rates, which is a win-win for the organization. Plus, companies that keep an eye on key performance indicators (KPIs) like conversion rates and customer retention rates see, on average, a 15% boost in profitability compared to their peers. Pretty impressive, right?
This really highlights how crucial data-driven development approaches are for achieving business success.
Learning management systems have proven to be especially beneficial when it comes to onboarding new staff. Research shows that organizations using LMS for development experience a noticeable improvement in onboarding effectiveness. These systems streamline content delivery and make tracking employee progress a breeze. In fact, the use of LMS is on the rise, with many companies recognizing their value in enhancing educational outcomes.
There’s a fascinating case study that illustrates this: a tech startup that poured $100,000 into a comprehensive marketing campaign managed to achieve a whopping 200% return on investment by effectively tracking metrics like customer acquisition cost and lifetime value. This success story really emphasizes the importance of understanding and leveraging data in strategic decision-making, a principle that definitely applies to development initiatives as well. By keeping tabs on KPIs related to development effectiveness, operations managers can fine-tune their onboarding processes, especially when training new staff, ensuring they’re set up for success.
Looking ahead to 2025, we can expect technology in training new staff to keep evolving, with e-learning platforms offering personalized experiences. These platforms not only make knowledge transfer easier but also empower employees to take charge of their learning journeys. This ultimately leads to a more skilled and engaged workforce. As Devlin Peck, founder of DevlinPeck.com, wisely notes, 'Developing instructional design skills is essential for creating effective programs that resonate with learners.'
This insight really drives home the need for operations managers to focus on crafting comprehensive educational strategies that harness technology and instructional design principles.

Evaluating and Improving Training Programs
To really make development programs shine, operations managers should embrace a systematic evaluation process. You might be wondering what that looks like. Well, it involves , which are essential for measuring how well knowledge sticks and how skills are applied. Plus, surveys can be a great way to gather participant feedback, giving you valuable insights into their experiences and where there’s room for improvement.
Now, let’s talk about performance metrics. Establishing these can help quantify the impact of development on job performance, making it easier for organizations to track their progress over time. Research shows that companies using data analytics in their development programs see some impressive results. For example, a study by Deloitte found that these companies experience a 25% boost in the effectiveness of their learning initiatives within just six months. And if you look at Google’s development strategy, their data-driven approach led to a 20% increase in overall productivity and a 15% drop in staff turnover.
Speaking of innovative methods, have you heard about the visual authentication method? It evaluates learning effectiveness by visually verifying individuals as they perform the tasks they’ve learned. This adds another layer to your assessment toolkit. By diving into quantitative data—like staff turnover rates and sales performance before and after development—operations managers can pinpoint strengths and weaknesses in their programs. A case study titled "Transforming Development Assessment through Data Analytics" highlighted that companies leveraging advanced data analytics for employee development see a 37% reduction in turnover rates. That really underscores the power of data-driven evaluation.
As AIHR puts it, "Learn to evaluate development ROI, retention rates, and knowledge application—ensuring your L&D efforts are purposeful, data-driven, and impactful." This cycle of continuous improvement is key to keeping your training relevant and effective for new staff. Ultimately, using effective evaluation methods not only boosts training outcomes but also enhances employee satisfaction and retention rates, leading to a more skilled and engaged workforce.

Conclusion
Investing in a solid onboarding process is super important for any organization that wants to boost employee success and keep them around. You might be wondering what makes onboarding effective, right? Well, this article points out some key elements, like:
- Structured training programs
- Mentorship
- Feedback systems
- Tech integration
By embracing best practices—think preboarding, customized role-specific training, and social integration—companies can create a warm and welcoming atmosphere that sets new hires up for success and helps them mesh with the company culture.
Now, let’s talk about mentorship. It’s not just about passing on knowledge; it also builds a supportive work environment, which can lead to better retention rates. And don’t forget about regular feedback! It’s crucial because it helps new employees adjust and improve while also ensuring that training programs evolve based on what participants share.
Speaking of tech, incorporating it into the onboarding experience can really elevate things. It offers flexibility and accessibility for new hires. Learning management systems and gamification can turn traditional training into fun and engaging learning experiences.
In a nutshell, a well-structured onboarding process that focuses on comprehensive training, mentorship, feedback, and tech integration is key to fostering a productive and engaged workforce. Organizations that prioritize these strategies are likely to see happier employees and lower turnover rates, which is a win-win for long-term success. By recognizing how vital effective onboarding is, companies can build a strong foundation for their new hires, making sure they feel valued and ready to contribute right from day one.
Frequently Asked Questions
Why are structured development programs important for new staff?
Structured development programs are crucial as they speed up the onboarding process, help new hires feel confident, and lead to higher productivity. They also play a significant role in attracting and retaining talent, with 35% of staff considering outstanding education and development a key factor when choosing a company.
How does comprehensive training benefit new employees?
Comprehensive training equips new employees to handle their responsibilities effectively, allowing for smoother integration into the team. It also reduces the need for managers to repeat explanations, enabling them to focus on strategic initiatives.
What role does technology play in onboarding new staff?
Organizations are increasingly investing in onboarding technology, leading to more efficient, tech-driven solutions that enhance the new hire experience. Currently, 28% of HR decision-makers use AI for employee onboarding, reflecting a growing reliance on technology to improve development processes.
What are the consequences of a poor onboarding experience?
Employees who do not have a positive onboarding experience are two times more likely to seek other job opportunities, highlighting the need for effective development strategies.
What steps should operations managers take to create a structured development framework?
Operations managers should define clear objectives for the program, identify essential skills and knowledge for training, and outline a comprehensive schedule that includes various delivery methods. Regular feedback mechanisms should also be integrated to ensure the program remains relevant and effective.
How do different learning methods impact employee engagement?
Mixing up learning methods, such as workshops, e-learning, and hands-on training, caters to different learning styles, which can enhance engagement and retention. A survey indicates that 92% of workers feel effective workplace development positively influences their job engagement.
What best practices can improve the onboarding experience?
Best practices include preboarding activities, comprehensive orientation sessions, tailored training programs, social integration through team-building activities, and assigning mentors or buddies for continuous support during the initial weeks.
How much do organizations invest in onboarding?
Organizations allocate about 26% of their learning budget to onboarding, reflecting a growing commitment to optimizing the onboarding process. The global onboarding software market is projected to reach $1.7 billion by 2026, indicating an increasing focus on effective onboarding practices.
👍
What others are liking
5 Steps to outline your ideal documentation structure
5 MINS READ
Where to start the your journey of mapping out your ideal documentation structure, aligning it with the very heartbeat of your organization?
Defining a winning level of detail in your process
3 MINS READ
What is too much detail, and what is too little? This article described in that winning level detail about what detail is enough.





