
Process Improvement through Documentation
|
December 5, 2025
|
Create a Process Document: Step-by-Step for Operations Managers
Key Highlights:
- Recording business processes is crucial for creating effective process documents that streamline workflows and boost productivity.
- Companies prioritising documentation can reduce operational costs by 30-40% through workflow automation.
- Real-life examples, like Wodify, show significant improvements in onboarding times by refining procedures.
- Steps for creating a process document include identifying procedures, defining scope, gathering information, and detailing each step.
- Using visual aids like flowcharts can enhance understanding and communication of complex processes.
- Tools such as SowFlow, SweetProcess, and Notion help streamline documentation and collaboration.
- Challenges in documentation include time constraints, lack of engagement, and outdated information, which can be addressed with specific strategies.
- Regular reviews and assigning documentation ownership can maintain updated records and improve efficiency.
- Engaging team members in the documentation process can lead to higher morale and productivity.
Introduction
Creating a process document isn’t just another task on your to-do list; it’s a smart move that can really change the game for operational efficiency. You might be feeling the pressure as organizations like yours face growing demands for smoother workflows and fewer mistakes. That’s why being able to document processes effectively is so crucial.
This guide is here to walk you through a step-by-step approach that operations managers can use to tap into the power of process documentation. You’ll see how it can lead to some serious cost savings and boosts in productivity. But let’s be real-despite all the benefits, many companies hit roadblocks when it comes to implementation. What are those pesky challenges that get in the way of effective documentation, and how can we tackle them head-on?
Now, let’s dive into this together!
Understand Process Documentation
You might be wondering why recording the steps in your business activities is so important. Well, think of it as your go-to guide to create a process document for getting things done right. This practice enables operations managers to create a process document that can change the game. It helps streamline workflows, cut down on errors, and really boosts productivity. Plus, when you create a process document for your procedures, you’re not just keeping valuable knowledge in-house; you’re also making onboarding smoother and providing a handy reference for ongoing improvements.
As we approach 2025, it is essential to create a process document to emphasize the importance of procedural records. Companies that prioritize documentation can expect to see a 30-40% drop in operational costs thanks to workflow automation. Imagine saving around $20,000 a year just by ditching those paper-based systems! And it gets better - those using document management systems have reported a 21% increase in productivity. Enhanced communication and better compliance with industry standards are just icing on the cake, allowing businesses to adapt quickly to changes. But here’s the kicker: only 4% of companies are actively monitoring and managing their workflows. That’s a huge gap that operations managers need to address.
Let’s look at some real-life examples to see how effective it is to create a process document. Take Wodify, for instance. They managed to cut their employee onboarding time from a month down to just two weeks by refining their procedures to create a process document. Pretty impressive, right? And it doesn’t stop there - 47% of companies that have gone digital with their paperwork workflows reported gaining new clients thanks to improved efficiency and customer experience. As Erna wisely points out, "Documenting your procedures doesn't imply done. BPM is a continual activity that needs constant monitoring." Moving forward, being able to record and manage workflows effectively is crucial for organizations aiming to thrive in an increasingly complex environment, especially since employees spend about 30% of their time searching for documents.

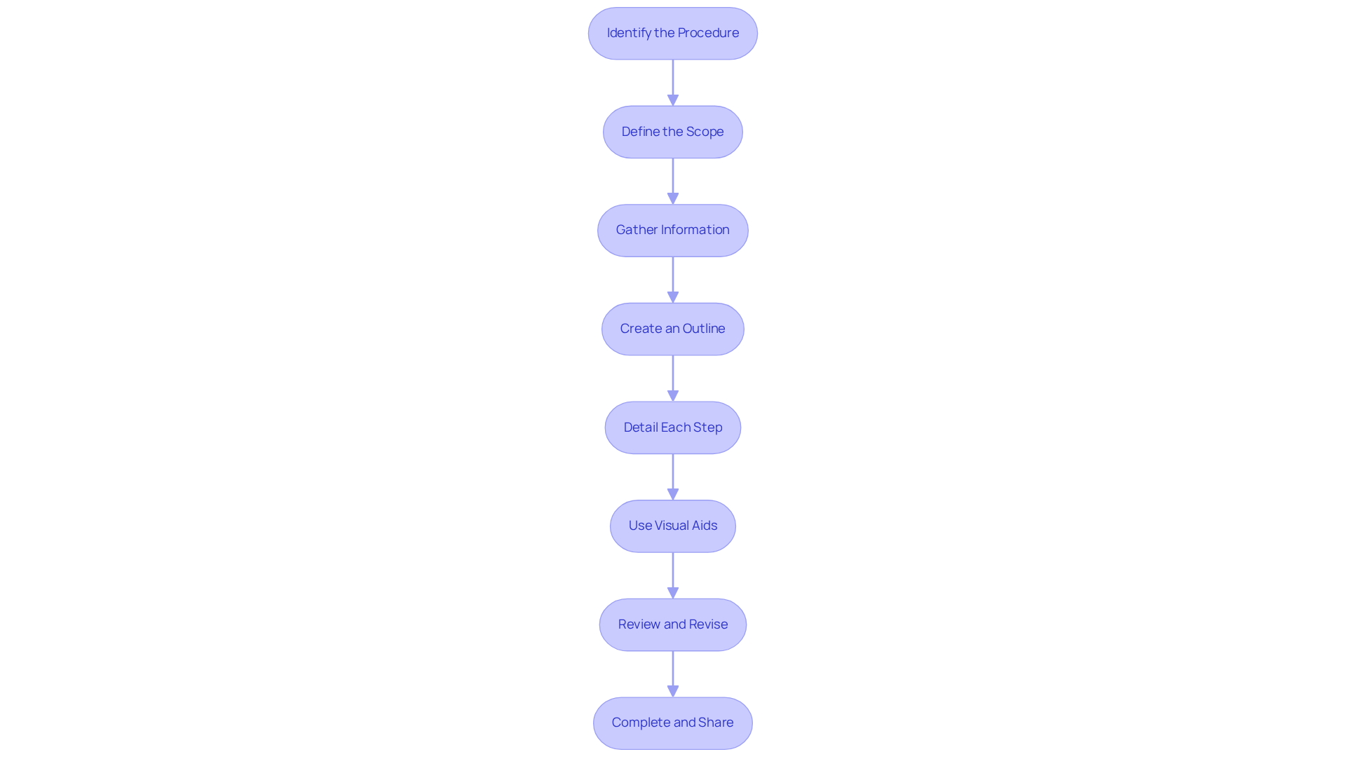
Follow Step-by-Step Instructions for Document Creation
-
Identify the Procedure: So, you’re looking to streamline your operations? Start by picking a procedure that’s crucial or one that tends to trip you up. Did you know that a whopping 83% of employees end up recreating files that already exist? That’s a clear sign we need to create a process document to improve our documentation and cut down on redundancy. With SowFlow, you can easily spot these procedures and get things moving smoothly.
-
Define the Scope: Next up, let’s nail down the scope. What are the starting and ending points? What inputs and outputs are we talking about? Getting this clarity helps keep things focused and prevents that pesky scope creep. SowFlow’s tools can help you visualize these boundaries like a pro.
-
Gather Information: Now, it’s time to gather some intel. Chat with the stakeholders involved in the procedure. Use interviews, observations, and any records you can find to get a full picture. Since 46% of employees struggle to find the info they need, thorough data collection is key. SowFlow makes this easy by centralizing access to all that important information.
-
Create an Outline: Ready to draft? Start with a basic outline of the process steps. Think of it as your roadmap for the written material, ensuring you cover all the critical elements. With SowFlow’s intuitive interface, outlining is a breeze.
-
Detail Each Step: Let’s dive deeper into each step of your outline. What specific actions need to be taken? Who’s responsible? What tools or resources do you need? Good documentation can help create a process document that significantly reduces the time employees spend on manual data entry-up to three hours a day! SowFlow makes it super easy to integrate these details into your guides.
-
Use Visual Aids: Don’t forget about visuals! Flowcharts or diagrams can really help illustrate those complex steps. They make it easier for everyone to grasp the procedures. And guess what? SowFlow supports creating these visuals seamlessly.
-
Review and Revise: Once you’ve got a draft, share it with your stakeholders for feedback. Revise based on their input to ensure everything’s accurate and clear. Involving your team in this process fosters a culture of collaboration and ownership. With SowFlow, making revisions is quick and efficient.
-
Complete and Share: Finally, once you’ve made your revisions, it’s time to create a process document and share it with the right folks. Make sure it’s easy to find for future reference-after all, 72% of companies still juggle between paper and digital methods, which can make accessing information a hassle. SowFlow ensures your records are easily accessible to all team members.

Utilize Tools and Resources for Efficient Documentation
It can feel a bit daunting to create a process document, right? But don’t worry! Let’s explore some handy tools and resources that can make this task a breeze.
-
Documentation Software: Have you heard of tools like SowFlow, SweetProcess, and Notion? These platforms really streamline the documentation process, making it super easy for teams to collaborate and keep everything up to date. They’re designed to help manage knowledge and cut down on the chaos that can sometimes creep into operations.
-
Flowchart Software: Now, let’s talk about visualizing your operations. Applications like Lucidchart and Microsoft Visio are fantastic for this! They simplify the communication of complex workflows. In fact, research shows that organizations using flowchart software can cut down misunderstandings and errors by up to 30%. That’s a big win for overall efficiency!
-
Templates: You might be wondering how to save time while ensuring consistency. Well, pre-designed templates for task records are your best friends! Many platforms offer customizable templates tailored for different sectors, which can really enhance clarity and uniformity in your documentation.
-
Collaboration Tools: Speaking of teamwork, platforms like Google Workspace or Microsoft Teams are perfect for real-time collaboration. They allow everyone to chip in on the documentation process, which can lead to a whopping 40% increase in productivity. Imagine how much smoother things could run when your team works together seamlessly!
-
Feedback Mechanisms: Lastly, let’s not forget about feedback. Implementing tools for easy feedback collection, like surveys or comment features in shared documents, is crucial. Ongoing feedback helps improve your written materials, and studies show that organizations actively seeking input can boost their quality by 25%.
So, what do you think? With these tools and strategies, you’re well on your way to creating a process document that not only meets your needs but also engages your team!

Overcome Challenges and Troubleshoot Documentation Issues
Creating a process document can be a bit tricky, right? But don’t worry! With the right strategies, you can tackle these challenges head-on:
-
Time Constraints: You might be thinking, "How do I find time for this?" When time is tight, focus on documenting the processes that have the biggest impact first. Try setting aside specific time slots just for record-keeping tasks. This way, you can get them done efficiently. Did you know that workers spend an average of two hours each day searching for files? That really shows how important efficient record-keeping is! As Anastasia Masadi, a Product Owner, puts it, "SowFlow has been a game changer in the way we document work and deliver to our clients. I no longer need to take each screenshot separately, nor do I have to leave the browser while creating SOPs and training materials. SowFlow has truly given me time back in my life."
-
Lack of Engagement: You might wonder how to get everyone involved. To boost participation, highlight the perks of good record-keeping. Consider running training sessions that showcase effective methods and illustrate how they can make everyone's job easier. When team members see the value in these practices, it can really lift morale and productivity. In fact, 79% of companies believe that document management solutions will be even more crucial by 2025!
-
Outdated Information: Keeping records current can feel like a chore, but it’s essential. Set up a regular review schedule and assign someone to be the documentation owner. This proactive approach can help prevent the loss of 25% of documents that often happens without a solid management strategy.
-
Complicated Procedures: Complicated procedures can be overwhelming, can’t they? Break them down into smaller, manageable steps. Using visuals can really help clarify things and make explanations easier to follow. This not only aids understanding but also encourages everyone to get involved more effectively.
-
Resistance to Change: Change can be tough, but it’s important to communicate the benefits of well-documented processes. Talk about how they can lead to improved efficiency and fewer errors. By valuing record-keeping as a key part of success, you can create a process document that enhances team dynamics and productivity. It’s worth noting that 43% of workers would think about leaving their job if their organization didn’t have an efficient record-keeping system. That really highlights the need for effective practices!
By putting these strategies into action, you can overcome common documentation challenges and pave the way for a more organized and efficient workflow.

Conclusion
Creating a process document isn’t just another task on your to-do list; it’s a smart move that can really boost your operational efficiency and productivity. You might be wondering how that works. Well, by carefully documenting procedures, you give your team a solid reference point that helps streamline workflows, cut down on errors, and encourages continuous improvement. This practice is not only great for onboarding new employees but also helps your organization adapt quickly to changes in the business landscape.
Now, throughout this guide, we’ve highlighted the importance of process documentation with some eye-opening statistics and real-world examples. Think about the significant cost savings that come from smoother workflows and the productivity boosts reported by companies that have embraced digital documentation. The benefits are pretty clear, right? Plus, with the step-by-step instructions and handy tools we’ve shared, you’ll have everything you need to tackle common challenges and implement effective documentation practices.
So, what’s the takeaway here? Prioritizing process documentation is crucial for any organization that wants to thrive in today’s fast-paced business world. By adopting these best practices, you can create a culture of efficiency and collaboration that not only enhances individual performance but also propels your organization toward success. The journey to effective process documentation starts now-so why not take that first step and transform your operations for the better?
Frequently Asked Questions
Why is process documentation important for businesses?
Process documentation serves as a guide to create a process document that streamlines workflows, reduces errors, boosts productivity, aids onboarding, and provides a reference for ongoing improvements.
What benefits can companies expect from prioritizing documentation?
Companies that prioritize documentation can anticipate a 30-40% reduction in operational costs due to workflow automation and can save around $20,000 a year by moving away from paper-based systems.
How does using document management systems impact productivity?
Organizations using document management systems have reported a 21% increase in productivity, along with enhanced communication and better compliance with industry standards.
What percentage of companies are actively monitoring and managing their workflows?
Only 4% of companies are actively monitoring and managing their workflows, highlighting a significant gap that needs to be addressed by operations managers.
Can you provide an example of a company that benefited from creating a process document?
Wodify reduced their employee onboarding time from a month to just two weeks by refining their procedures to create a process document.
What percentage of companies that have gone digital with their paperwork workflows reported gaining new clients?
47% of companies that have digitized their paperwork workflows reported gaining new clients due to improved efficiency and customer experience.
What is the ongoing nature of documenting procedures according to industry experts?
Documenting procedures is a continual activity that requires constant monitoring, as emphasized by industry experts like Erna.
👍
What others are liking
5 Steps to outline your ideal documentation structure
5 MINS READ
Where to start the your journey of mapping out your ideal documentation structure, aligning it with the very heartbeat of your organization?
Defining a winning level of detail in your process
3 MINS READ
What is too much detail, and what is too little? This article described in that winning level detail about what detail is enough.





