
Process Improvement through Documentation
|
November 10, 2025
|
A Step-by-Step Guide to Mastering Documentation for Operations Managers
Overview
You might be wondering why documentation is such a big deal for operations managers. Well, let’s break it down! The article "A Step-by-Step Guide to Mastering Documentation for Operations Managers" highlights just how crucial comprehensive documentation is for boosting operational efficiency, managing risks, and training employees effectively.
So, what’s the game plan? It lays out a straightforward approach for operations managers:
- Assess your current practices—what’s working and what’s not?
- Create structured documentation that makes sense for your team.
- Utilize effective tools that can streamline the process.
By embracing robust documentation strategies, you can significantly cut down on errors and ramp up productivity in your organization. Sounds good, right? Now, let’s dive into how you can start implementing these strategies today!
Key Highlights:
- Comprehensive documentation is essential for effective operations management, providing a clear reference for procedures and reducing errors.
- Benefits of documentation include clarity and consistency, improved training and onboarding, effective risk management, and fostering continuous improvement.
- 83% of employees waste time due to poor record-keeping, highlighting the need for clear documentation.
- Proper records can prevent financial losses, costing companies about $19,732 per employee annually due to poor management.
- Operations managers should assess current documentation practises by inventorying records, evaluating accessibility, identifying redundancies, collecting feedback, and analysing compliance.
- A step-by-step process for creating documentation includes defining purpose, gathering stakeholder input, outlining structure, drafting content, reviewing, implementing version control, training, and revising consistently.
- Utilising tools like file management systems, collaboration tools, process mapping software, templates, training resources, and feedback mechanisms can enhance documentation practises.
- Common documentation challenges include outdated information, lack of engagement, inconsistent formats, difficulty locating files, and resistance to change, which can lead to a 21.3% productivity loss.
Introduction
You might be wondering why comprehensive documentation is such a big deal. Well, it’s often overlooked, but it really is the backbone of effective operations management. It ensures clarity and consistency across teams, which is crucial for smooth sailing. This guide is here to shine a light on the transformative benefits of thorough record-keeping. From enhancing training processes to mitigating risks and driving continuous improvement, the advantages are pretty impressive!
However, let’s be real—many operations managers face some serious challenges when it comes to keeping documentation accurate and accessible. So, what can you do to overcome these hurdles and boost your organization’s efficiency? Let’s dive into some strategies that can help you tackle these issues head-on!
Understand the Importance of Comprehensive Documentation
You know, comprehensive documentation really is the backbone of effective operations management. It gives everyone a clear reference point for procedures, making sure that all team members are on the same page. When you document your processes, you can cut down on errors, improve training for new hires, and keep things consistent across the board. Plus, having well-documented processes helps you stay compliant with industry regulations and standards, which can boost your operational efficiency and lower risks. So, it’s important for operations managers to see effective record-keeping as more than just a task; it’s a strategic asset that can drive organizational success.
Now, let’s talk about some key benefits of comprehensive documentation:
- Clarity and Consistency: You might be wondering how clear documentation helps. Well, it ensures that everyone knows their roles and responsibilities, which cuts down on confusion. This clarity is super important—did you know that 83% of employees waste time dealing with versioning issues because of poor record-keeping?
- Training and Onboarding: New employees can hit the ground running with documented processes, which really helps minimize that learning curve. Efficient record-keeping can significantly reduce onboarding time, making the transition smoother for new hires.
- Risk Management: Proper records are essential for spotting potential risks and ensuring you’re following regulations. This keeps your organization safe from legal headaches. In fact, poor record management can lead to hefty financial losses, costing companies about $19,732 per employee each year!
- Continuous Improvement: The beauty of documented processes is that they can be reviewed and updated regularly. This fosters a culture of continuous improvement within your organization, which is crucial in today’s fast-paced business world where operational efficiency is key.
In summary, thorough records not only boost operational efficiency but also serve as a vital tool for managing risks and fostering continuous improvement. So, why not take a closer look at your documentation practices? It could be the key to driving your organizational success!

Assess Current Documentation Practices and Identify Gaps
To effectively enhance your documentation practices, you might be wondering where to start. Well, operations managers need to take a good look at their current documentation landscape first. This means diving into a thorough examination of existing materials, procedures, and workflows. Did you know that 97% of companies have little or no management systems? That’s why this evaluation is crucial for fostering a culture of collaboration and boosting overall productivity. Here’s how you can conduct this assessment:
- Inventory Current Records: Start by compiling a list of all your existing files, like standard operating procedures (SOPs), training manuals, and flowcharts. With SowFlow's user guide creation tools, this process becomes a breeze, making updates and revisions super easy.
- Evaluate Accessibility: Next, think about how easily your team can access these files. Are they stored in a centralized location? Are they up-to-date? With SowFlow, you can ensure that documentation is instantly accessible, cutting down on those unnecessary meetings where everyone’s just searching for answers.
- Identify Redundancies: Now, take a look for any overlapping documents or procedures that might be causing confusion. Streamlining these can really improve clarity and efficiency—after all, document-related challenges can lead to a 21.3% productivity loss! SowFlow helps standardize processes, making it easier to eliminate those redundancies.
- Collect Feedback: Don’t forget to involve your team! Gather insights on how usable the existing materials are. What challenges do they face? What improvements do they suggest? It’s significant to note that 83% of employees often have to recreate missing documents, which highlights the importance of collaboration. SowFlow empowers teams by providing immediate access to resources, making knowledge sharing a breeze.
- Analyze Compliance: Finally, ensure that all your records meet industry standards and regulatory requirements. Look for any gaps that could expose your organization to risks. With SowFlow's instant record-keeping solution, keeping your guides updated and compliant is effortless.
By systematically evaluating your existing methods and leveraging SowFlow's features, you can create a step-by-step guide to pinpoint specific gaps and inefficiencies that need addressing. This sets the stage for more effective record-keeping strategies!

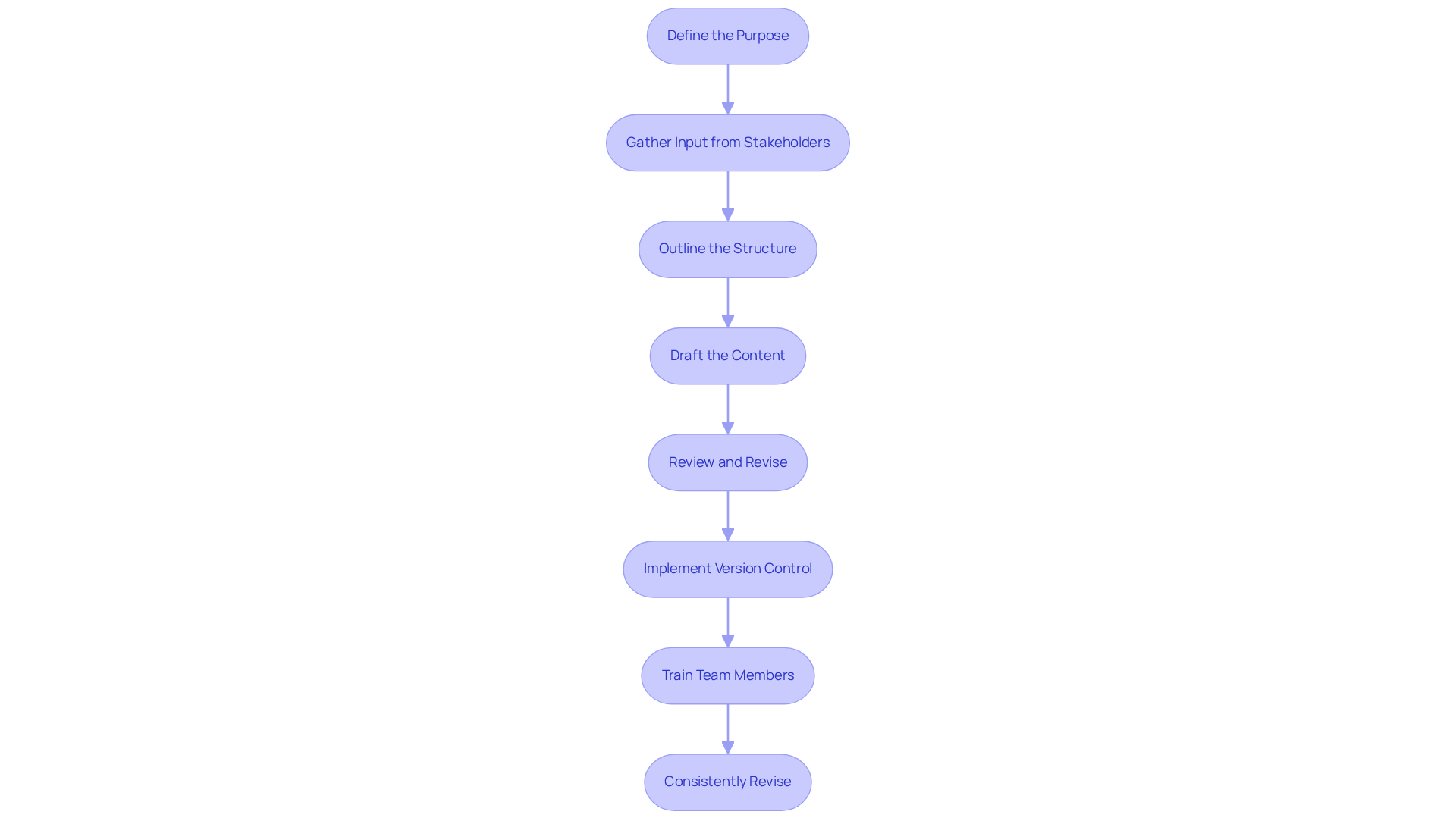
Create Comprehensive Documentation: Step-by-Step Process
Creating thorough records doesn’t have to be a chore! It’s all about having a systematic approach that’s clear and easy to use. So, let’s break it down step-by-step:
- Define the Purpose: What’s the goal of your documentation? Clearly outline what you want to achieve and pinpoint the specific procedures or information it should cover. This way, you’ll keep everything relevant.
- Gather Input from Stakeholders: You might be wondering how to get the best insights. Collaborate with your team members who are directly involved in the processes. Their feedback is gold! In fact, companies that prioritize stakeholder input are 50% more likely to hit their targets.
- Outline the Structure: Now, let’s get organized! Create a clear outline that logically arranges the information. Use headings and subheadings to break down complex topics, making it a breeze for users to navigate.
- Draft the Content: Time to write! Use clear, concise language. Don’t forget to sprinkle in bullet points, numbered lists, and visuals like flowcharts to boost understanding and retention.
- Review and Revise: Once you’ve got a draft, share it with your stakeholders for feedback. Revising based on their input ensures it meets everyone’s needs, fostering a culture of collaboration and continuous improvement.
- Implement Version Control: Ever lost track of a document? Establish a version control system to keep tabs on changes and updates. This way, everyone’s on the same page with the most current info, reducing confusion and errors.
- Train Team Members: After finalizing the paperwork, hold training sessions to get your team familiar with the new materials. Effective training boosts user engagement and understanding.
- Consistently Revise: Lastly, don’t forget to check in regularly! Schedule frequent assessments of the records to keep them relevant and accurate as procedures evolve. This proactive approach helps avoid the pitfalls of outdated information, which can really cost businesses in lost productivity.
By utilizing a step-by-step guide, you’ll be on your way to creating thorough records that enhance clarity, improve operational efficiency, and ultimately drive your business success. Now, how’s that for a win-win?

Utilize Tools and Resources for Effective Documentation Management
To effectively manage documentation, you might be wondering how operations managers can streamline the process. Well, there are a variety of tools and resources that can help! Let’s dive into some recommended options:
-
File Management Systems (FMS): Implementing an FMS is a game changer for storing, organizing, and handling files efficiently. Look for features like version control, access permissions, and robust search functionality. Companies that have adopted DMS have seen some impressive results—like a 21.3% boost in efficiency thanks to less time spent hunting for documents. Plus, 47% of companies have experienced rapid growth due to digitization, showing just how impactful efficient record management can be on business success.
-
Collaboration Tools: Platforms like Google Workspace or Microsoft Teams make it super easy for team members to work together on creating and updating records. Did you know that 72% of enterprises still use a mix of paper and digital methods? That’s why having efficient collaboration tools is crucial to bridging that gap and improving documentation practices. And here’s a fun fact: 39% of organizations have cut down customer response times thanks to these digital methods!
-
Process Mapping Software: Tools like Lucidchart or Visio can help you visualize processes, making it easier to record workflows accurately. This kind of visualization is key for spotting inefficiencies and streamlining operations, which is essential for staying competitive.
-
Templates and Checklists: Creating standardized templates and checklists for common record-keeping tasks can save you a ton of time and ensure consistency. This practice allows teams to focus on more strategic initiatives instead of getting bogged down in document creation.
-
Training and Support Resources: Investing in training programs or workshops can really boost your team’s skills in record-keeping practices and tools. Research shows that 43% of employees might consider leaving their job if their company doesn’t have an efficient record-keeping system. That’s a strong indicator of how important proper training is!
-
Feedback Mechanisms: It’s also a great idea to create ways for team members to share their thoughts on usability. Involving employees in the record-keeping process fosters a culture of teamwork and continuous improvement.
Operations managers can enhance their record-keeping practices by utilizing these tools and resources outlined in a step-by-step guide. This leads to improved efficiency and effectiveness across the organization. Integrating advanced document management systems and collaboration tools not only streamlines workflows but also supports a more structured approach to operations, ultimately driving business growth. So, what do you think? Ready to explore these solutions further?

Troubleshoot Common Documentation Challenges
Operations managers, you know the struggle of keeping records in tip-top shape, right? Let’s chat about some common hurdles you might face and how to tackle them head-on:
-
Outdated Information: You might be wondering how to keep everything accurate. Regularly reviewing and updating records is key! Set up a timetable for evaluations and get your team involved to ensure those updates are thorough and effective.
-
Lack of Engagement: If your team isn’t using the records, it’s time to dig into their concerns. Gathering feedback can help you understand what’s holding them back. Sometimes, simplifying the content and making it more accessible can work wonders for engagement.
-
Inconsistent Formats: Ever feel like you’re deciphering a secret code with all those different document formats? Standardizing them across your organization can really enhance clarity. Consider creating templates that everyone must use—consistency is your friend!
-
Difficulty in Locating Files: Searching for files shouldn’t feel like a treasure hunt! Implement a solid tagging and categorization system in your file management system (FMS) to make things easier to find. Plus, offering training on how to use these systems effectively can save everyone a lot of time.
-
Resistance to Change: Change can be tough, especially when it comes to new record-keeping practices. Providing training and support can help ease the transition. And don’t forget to highlight the benefits of better record-keeping—it can really help win your team’s support.
By proactively addressing these challenges, you can create a powerful resource that serves as a step-by-step guide to boosting your organization’s efficiency. Did you know that poor document management can lead to a whopping 21.3% loss in productivity? That’s a big deal, so keeping your documentation up-to-date and accessible is crucial!

Conclusion
You know, comprehensive documentation really is a game changer for operations managers. It’s like the backbone of effective management and organizational success. When you recognize how important thorough records are, you can ensure clarity, consistency, and compliance. This, in turn, drives operational efficiency and helps reduce risks. Pretty neat, right?
Throughout this guide, we’ve explored some key insights, like the benefits of clear documentation and strategies for assessing your current practices. Plus, we’ve laid out a structured approach to creating those comprehensive records. By emphasizing collaboration, continuous improvement, and using effective tools, you’re now equipped to significantly enhance your documentation processes.
So, what’s next? It’s essential for you to take proactive steps toward refining your documentation practices. By embracing the strategies we’ve discussed and utilizing the suggested tools, your organization can foster a culture of efficiency and adaptability. Mastering documentation not only streamlines operations but also positions your business for sustained success in this ever-evolving landscape. Now, how exciting is that?
Frequently Asked Questions
Why is comprehensive documentation important in operations management?
Comprehensive documentation is crucial because it serves as a clear reference for procedures, ensuring that all team members understand their roles and responsibilities. It reduces errors, improves training for new hires, maintains consistency, and helps organizations comply with industry regulations, ultimately boosting operational efficiency and lowering risks.
What are the key benefits of having comprehensive documentation?
The key benefits include: - Clarity and Consistency: Ensures everyone knows their roles, reducing confusion. - Training and Onboarding: Helps new employees transition smoothly and reduces onboarding time. - Risk Management: Aids in identifying potential risks and ensures compliance with regulations, protecting the organization from financial losses. - Continuous Improvement: Allows for regular reviews and updates of processes, fostering a culture of ongoing improvement.
What steps should operations managers take to assess current documentation practices?
Operations managers should: 1. Inventory Current Records: Compile a list of existing files like SOPs and training manuals. 2. Evaluate Accessibility: Ensure documents are easily accessible and up-to-date. 3. Identify Redundancies: Look for overlapping documents to improve clarity and efficiency. 4. Collect Feedback: Involve the team to gather insights on usability and challenges. 5. Analyze Compliance: Check that all records meet industry standards and regulatory requirements.
How can tools like SowFlow assist in improving documentation practices?
SowFlow provides user guide creation tools that simplify the inventorying of records, ensures instant accessibility to documentation, helps standardize processes to eliminate redundancies, and supports compliance by keeping guides updated effortlessly. This enhances collaboration and reduces productivity loss related to document management challenges.
👍
What others are liking
5 Steps to outline your ideal documentation structure
5 MINS READ
Where to start the your journey of mapping out your ideal documentation structure, aligning it with the very heartbeat of your organization?
Defining a winning level of detail in your process
3 MINS READ
What is too much detail, and what is too little? This article described in that winning level detail about what detail is enough.





