
Process Improvement through Documentation
|
January 6, 2026
|
5 Steps to Implement Process Improvement for Operations Managers
Key Highlights:
- Process improvement involves analysing business workflows to enhance efficiency, reduce waste, and improve quality.
- Identifying bottlenecks and redundancies is crucial for streamlining operations and increasing customer satisfaction.
- Real-world examples include General Electric's 75% reduction in inspection time and Goldman Sachs' 50% increase in trading efficiency through Six Sigma.
- Organisations adopting process improvement strategies report productivity boosts of 20-30% and operational cost reductions of 15-25%.
- Setting SMART objectives and using structured BPM frameworks can significantly enhance project success rates.
- Effective communication and training are essential for smooth implementation of process improvements.
- Key performance indicators (KPIs) are vital for measuring the success of process enhancements and guiding adjustments.
- Integrating tools like control charts and Six Sigma methodologies aids in monitoring and refining processes for continuous improvement.
Introduction
You might be wondering how to thrive in today’s competitive business landscape. Well, the pursuit of operational excellence is more crucial than ever! Process improvement is right at the heart of this journey, giving organizations a solid way to boost efficiency, cut down on waste, and improve quality.
As operations managers, you’re probably facing the complexities of your workflows every day. The real challenge? Figuring out those actionable steps that lead to real results. So, what strategies can you use to not just implement these improvements but also make sure they stick around for the long haul? Let’s dive into that!
Define Process Improvement and Its Importance
You might be wondering what the enhancement of operations really means. Well, it’s all about taking a good look at how your business workflows are running and finding ways to implement process improvement to make them better. Think of it as a systematic approach to implement process improvement by boosting efficiency, cutting down on waste, and improving quality. By pinpointing those pesky bottlenecks and redundancies, you can really streamline things. For management pros, understanding these workflow advancements is key. It leads to smarter resource distribution, better efficiency, and, let’s be honest, happier customers. When you implement process improvement strategies effectively, you’re not just simplifying workflows; you’re also adapting to market changes and fostering a culture of continuous improvement.
Now, let’s talk about some real-world examples. Case studies show just how beneficial these strategies can be. Take General Electric, for instance. They managed to slash inspection time by a whopping 75% while boosting accuracy rates by 25% - all thanks to data-driven methods in their quality control systems. And then there’s Goldman Sachs, who revamped their trading operations using Six Sigma methodologies. The result? A 50% increase in trading efficiency and a 65% drop in operational errors. Pretty impressive, right?
The impact of implementing process improvement on efficiency and productivity is huge. Organizations that embrace these strategies often report a 20-30% boost in productivity and a 15-25% cut in operational expenses. Plus, companies that keep an eye on quality metrics through statistical control have seen defect reductions of up to 40%. And here’s a fun fact: organizations can expect an internal rate of return of around 15% from BPM projects, while data-driven approaches can lead to a 30-40% improvement in resource utilization. So, by adopting these improvement strategies, companies can implement process improvement to ramp up their operational efficiency while also significantly enhancing customer satisfaction and loyalty. As Vince Lombardi famously said, 'Perfection is not attainable. But if we chase perfection, we can catch excellence.'
Setting key performance indicators (KPIs) is crucial for measuring success in these initiatives. And don’t forget about the Business Process Maturity Model - it’s a handy tool for assessing your current capabilities and can help you implement process improvement to enhance your workflows systematically. So, are you ready to dive into the world of operational enhancement?

Assess Current Processes and Identify Improvement Areas
You might be wondering how to effectively evaluate your current activities. Well, a great starting point for operations managers is to chart out existing workflows. This means documenting each step of the process, identifying key players involved, and gathering data on performance metrics. Have you ever tried Value Stream Mapping? It’s a fantastic technique for visualizing the flow of information and materials, helping teams spot inefficiencies along the way.
Once you’ve got the current state documented, it’s time to dive into the data. Analyzing what you’ve gathered can reveal bottlenecks, delays, and redundancies that might be holding you back. And here’s a tip: involving your team in this evaluation can lead to some valuable insights. Plus, it creates a collaborative atmosphere that's essential to implement process improvement by identifying areas ripe for enhancement.
Organizations can implement process improvement by using these techniques to really boost their efficiency and productivity. Speaking of tools, have you heard about SowFlow’s instant documentation solution? It makes creating user guides a breeze and keeps your documentation up to date. This way, everyone has quick access to the information they need. Not only does this enhance knowledge sharing, but it also tackles those pesky bottlenecks and inefficiencies, leading to better operational performance.

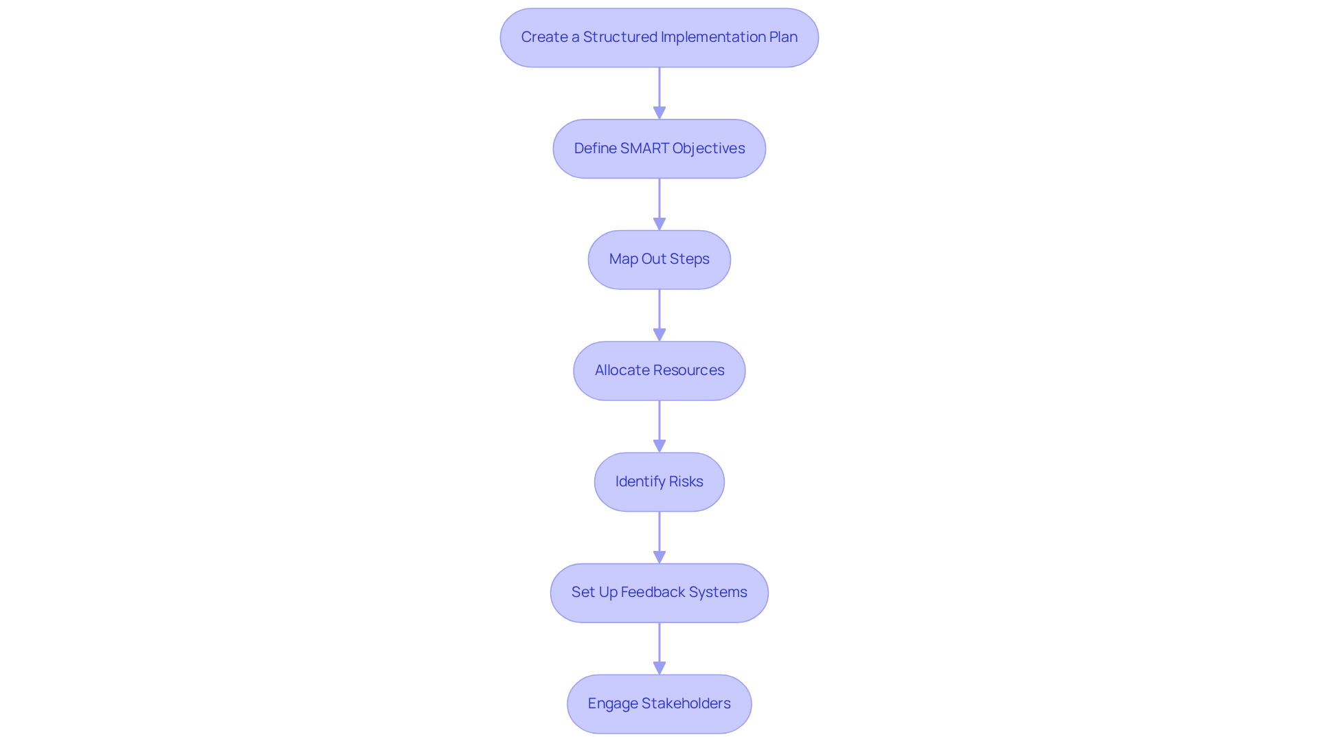
Create a Structured Implementation Plan
You might be wondering how to create a successful implementation plan. Well, it all starts with having clear objectives, timelines, and responsibilities laid out to implement process improvement. First off, let’s talk about those objectives. They should fit the SMART criteria: Specific, Measurable, Achievable, Relevant, and Time-bound. For instance, how about aiming to cut down cycle time by 20% in just six months? That’s a goal you can measure and track!
Next, you’ll want to implement process improvement by mapping out the steps necessary to reach these goals. Think about resource allocation and keep an eye out for any potential risks. And don’t forget to implement process improvement by setting up feedback systems! They’re super helpful for you to implement process improvement as you go along, ensuring you’re always improving. Regularly sharing the plan with all stakeholders is key, too. It keeps everyone engaged and accountable, creating a collaborative vibe that boosts your chances of success.
Did you know that organizations using structured BPM frameworks can boost their project success rates by up to 70%? That really shows how important it is to implement process improvement as part of a solid approach. Now, speaking of making things easier, have you checked out SowFlow’s documentation solutions? They can really streamline the process by giving you quick access to user guides and making updates a breeze. This way, everyone has the info they need right at their fingertips.
So, why not take a look at SowFlow’s pricing options? You might find a solution that fits your budget and takes your documentation strategy to the next level!

Execute the Implementation Plan Effectively
You might be wondering how to effectively implement process improvement in an implementation plan. Well, it all starts with clear communication! Operations managers need to make sure everyone is on the same page about changes, so everyone knows their roles and responsibilities. And let’s not forget about training - providing solid resources is key for a smooth transition. Did you know that companies with strong training programs see a whopping 24% higher profit margin and 218% higher income per employee? That’s pretty impressive!
Now, speaking of training, let’s talk about SowFlow. With its quick documentation solution, teams can share workflows in just seconds. Imagine having all the right documents at your fingertips, making training and onboarding a breeze! Anastasia Masadi, a Product Owner, puts it perfectly: "SowFlow has been a game changer in the way we document work and deliver to our clients. I do not have to take each screenshot separately, and do not even have to leave the browser while I am creating SOPs and training materials. SowFlow gave me time from my life back."
Keeping an eye on the implementation is super important too. You’ll want to use performance metrics to track progress and catch any potential hiccups early. Encouraging open communication among team members creates a collaborative vibe, making it easier to tackle challenges as they come up. And remember, to implement process improvement, changes to the strategy should be based on feedback and performance data, ensuring that enhancements fit seamlessly into daily operations.
Oh, and here’s a fun fact: companies that invest in training report a 23% boost in employee productivity! That really highlights how organized training can drive success. With SowFlow enhancing SOP creation and documentation processes, these training initiatives get a serious upgrade, ultimately transforming efficiency and user experience for teams.

Monitor Outcomes and Adjust as Necessary
To ensure the success of any process enhancements, you might be wondering how operations managers can implement process improvement by creating a solid system for tracking results. It all starts with defining key performance indicators (KPIs) that really measure the impact of those changes. As H. James Harrington put it, "Measurement is the first step that leads to control and ultimately to advancement." If you can’t measure something, how can you understand it? And if you can’t understand it, you can’t control it. Without control, improvement is just a dream.
Now, let’s dive into why frequently evaluating these metrics is so crucial. It allows managers to gather valuable feedback from team members and assess how effective the improvements really are. For example, organizations that have successfully integrated KPIs have reported some impressive savings - think over $1.4 billion in cost reductions through systematic performance management, as highlighted by KPI Fire's case studies. That’s a game changer!
Integrating tools like control charts and Six Sigma methodologies can really amp up your monitoring system. These tools help teams spot variations and tackle inconsistencies quickly. If certain parts of the process aren’t delivering the expected results, it’s essential to stay flexible and ready to make necessary adjustments. This iterative approach not only sharpens current processes but also aims to implement process improvement and fosters a culture of continuous improvement. It empowers teams to strive for excellence and adapt to whatever challenges come their way.
By creating an environment that encourages ongoing feedback and innovation, organizations can boost their operational effectiveness and pave the way for sustainable growth. So, what are you waiting for? Let’s get started on enhancing those processes!

Conclusion
You might be wondering why implementing process improvement is such a big deal. Well, it’s not just a passing trend; it’s a must for operations managers who want to boost efficiency and productivity in their organizations. By taking a good look at workflows and spotting areas that could use a little TLC, businesses can cut down on waste, streamline their operations, and ultimately serve their customers better. This proactive mindset doesn’t just bring quick wins; it also nurtures a culture of continuous improvement that can keep up with the ever-changing market.
Throughout this article, we’ve shared some key insights on how to roll out process improvement effectively. From understanding why these strategies matter to assessing your current processes, crafting structured plans, executing them smoothly, and keeping an eye on the results, each step is vital for reaching operational excellence. Tools like Value Stream Mapping and setting up KPIs are crucial for tracking your progress and making smart adjustments, ensuring that the improvements stick around for the long haul.
So, what’s the takeaway? The journey toward operational enhancement takes commitment and a readiness to embrace change. By tapping into the insights and methods we’ve discussed, your organization can not only refine its internal processes but also embark on a path toward sustainable growth and success. The call to action is clear: why not take that first step today? Assess your current processes and look for those golden opportunities for improvement. It’s time to pave the way for a more efficient and effective operation!
Frequently Asked Questions
What is process improvement and why is it important?
Process improvement involves analyzing business workflows to enhance efficiency, reduce waste, and improve quality. It is important because it leads to smarter resource distribution, better efficiency, and increased customer satisfaction.
Can you provide examples of successful process improvement?
Yes, General Electric reduced inspection time by 75% and increased accuracy by 25% through data-driven quality control. Goldman Sachs improved trading efficiency by 50% and decreased operational errors by 65% using Six Sigma methodologies.
What are the benefits of implementing process improvement strategies?
Organizations that adopt process improvement strategies often see a 20-30% boost in productivity, a 15-25% reduction in operational expenses, and up to a 40% decrease in defects through quality metrics.
How can companies measure the success of process improvement initiatives?
Setting key performance indicators (KPIs) is essential for measuring success. Additionally, utilizing the Business Process Maturity Model can help assess current capabilities and guide systematic improvements.
What is Value Stream Mapping and how does it help in process improvement?
Value Stream Mapping is a technique used to visualize the flow of information and materials in a process. It helps teams identify inefficiencies by documenting existing workflows and analyzing performance data.
How can involving team members benefit the process evaluation?
Involving team members in the evaluation process can lead to valuable insights and foster a collaborative atmosphere, which is crucial for identifying areas for improvement.
What tools can assist in documenting processes for improvement?
Tools like SowFlow's instant documentation solution can help create user guides and keep documentation current, enhancing knowledge sharing and tackling operational inefficiencies.
👍
What others are liking
5 Steps to outline your ideal documentation structure
5 MINS READ
Where to start the your journey of mapping out your ideal documentation structure, aligning it with the very heartbeat of your organization?
Defining a winning level of detail in your process
3 MINS READ
What is too much detail, and what is too little? This article described in that winning level detail about what detail is enough.





