
Automation and Documentation
|
March 22, 2026
|
4 Best Practices for Effective AI Process Documentation
Key Highlights
- AI process documentation captures workflows and procedures, enhancing clarity and accessibility for businesses.
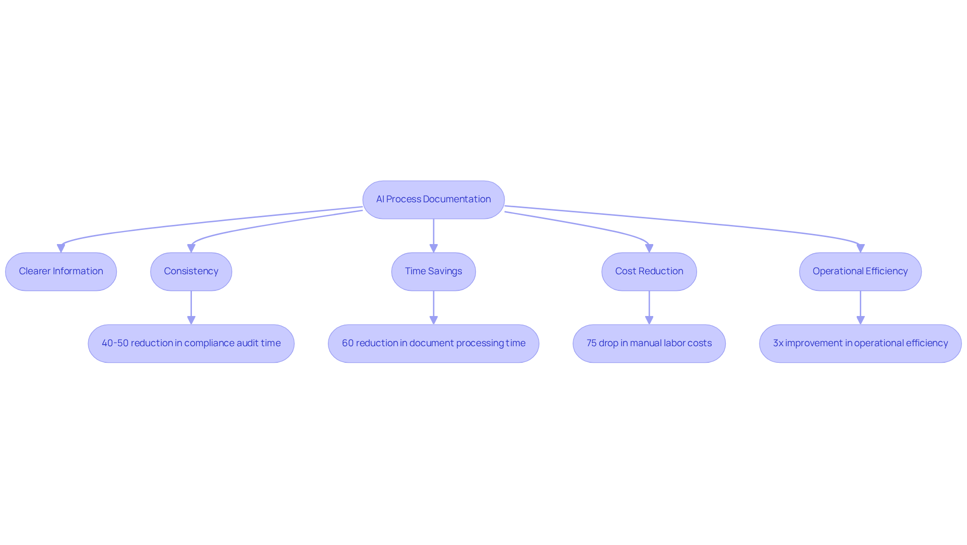
- Automating documentation can lead to a 75% reduction in manual labour costs associated with document handling.
- Effective AI documentation improves onboarding, knowledge transfer, and compliance, reducing audit times by 40-50%.
- Key elements for effective documentation include clarity, structure, context, visual aids, and version control.
- Fortune 500 companies lose $12 billion annually due to inefficiencies from poor record-keeping.
- AI tools like automated documentation generators and NLP help streamline workflows and maintain accuracy.
- Regular reviews and feedback mechanisms are essential for keeping documentation relevant and up-to-date.
- 65% of organisations leverage AI in their document management systems, highlighting its growing importance.
Introduction
You might be wondering why effective AI process documentation is such a big deal these days. Well, for organizations looking to boost clarity and efficiency, it’s becoming absolutely essential. By tapping into AI tools, businesses can really streamline their documentation workflows, cutting down on those pesky manual errors and making compliance a breeze.
But here’s the kicker: how can companies make sure their documentation not only captures the important stuff but also stays relevant and user-friendly over time? That’s a challenge many face! In this article, we’re diving into some best practices for creating impactful AI process documentation. Get ready for insights that could totally change the way your team manages and uses its records!
Understand AI Process Documentation and Its Importance
You might be wondering what is all about. Well, it’s all about capturing workflows and procedures using artificial intelligence tools. This is super important for businesses that want to make their information clearer, more consistent, and easier to access. By automating the , companies can ensure they capture all the relevant details accurately and efficiently. This not only saves time on manual record-keeping but also cuts down on mistakes. For example, companies using (IDP) have seen a whopping 75% drop in manual labor costs tied to document handling. That’s a big win for automation!
Now, let’s discuss how effective can truly change the game. They can make , help with , and ensure that companies stay compliant with regulations. Did you know that can cut the time needed for compliance audits by 40-50%? That’s pretty impressive! Organizations that have jumped on the AI-driven record-keeping bandwagon have experienced up to a 60% reduction in . This means quicker approvals and a boost in .
As more companies realize how crucial is for optimizing records, adopting these technologies becomes a must for staying competitive. Take the U.S. Army Corps of Engineers, for instance - they saved a staggering $100 million a year by using AI to monitor waterways. That’s a clear example of the significant !

Identify Key Elements for Effective AI Process Documentation
Is creating a priority? Let’s break it down into some that can really make a difference:
- Clarity: You know how frustrating it can be when instructions are all over the place, right? That’s why clarity is key! Documentation should be straightforward and free of jargon that might throw users off. Clear instructions not only help people understand better but also cut down on mistakes-mistakes that can cost a pretty penny. In fact, Fortune 500 companies lose about $12 billion each year due to inefficiencies from . That’s a big deal! With SowFlow, teams can create guides that are crystal clear, giving everyone instant access to the info they need.
- Structure: Ever tried finding something in a messy document? It’s a headache! A well-organized format is crucial for easy navigation. Using headings, bullet points, and numbered lists can really boost readability and help users find what they’re looking for in a snap. Did you know that knowledge workers spend about 50% of their time just creating and preparing documents? By structuring your documentation, you can save a ton of time and improve efficiency. SowFlow makes this super easy, allowing you to .
- Context: You might be wondering why context matters. Well, providing context for each process helps users grasp the purpose and importance of the material. It gives them a better understanding of how each task fits into the bigger picture of the organization. Experts agree that empower team members and help them reach their full potential. With SowFlow, you can update records on the fly, and accessible.
- Visual Aids: Let’s face it-sometimes words just don’t cut it. That’s where visual aids come in! Diagrams, flowcharts, and screenshots can really enhance understanding and help people remember information better. They act as quick reference points, making complex processes easier to follow. SowFlow lets you right within the platform, saving you time and making the whole experience smoother.
- : Keeping track of versions is super important. You want to make sure everyone has the latest info, right? This practice not only avoids confusion but also supports compliance and accountability. Outdated records can lead to inefficiencies that hurt productivity and cost money. With SowFlow, , so you can keep everything current and relevant.
By focusing on these key aspects, you can create ai process documentation that’s not just informative but also user-friendly. This ultimately leads to better efficiency and collaboration among your teams. So, what do you think? Ready to take your documentation to the next level?

Implement AI Tools to Streamline Documentation Workflows
You might be wondering how to make your smoother. Well, there are some pretty cool out there that can help!
First up, we have . Tools like Scribe and Tango can automatically whip up written records by capturing your workflows in real-time. Imagine not having to write everything down yourself!
Then there’s . These nifty tools can analyze your existing texts and suggest enhancements or even generate summaries. This makes it a breeze to keep your content fresh and up-to-date.
Don’t forget about ! allow your team to work together in real-time, so everyone can pitch in and access materials without any hassle.
And let’s talk about . Tools that use AI for version control can help you keep track of changes and maintain the integrity of your records over time. By using these tools, you can save a ton of time on record-keeping while boosting accuracy and accessibility.
So, why not explore these options? They could really transform how you handle documentation!

Maintain and Update Documentation for Ongoing Relevance
To keep your documentation fresh and effective, here are some you might want to consider:
- Regular Reviews: Have you thought about setting up a timeline for ? This way, you can spot and update any outdated info. It’s a smart move that helps you stay compliant and ensures everyone on your team has the latest procedures at their fingertips. With SowFlow, is a breeze, keeping everything relevant in our fast-paced business world.
- Feedback Mechanisms: How often do you encourage your team to share their thoughts on the materials? Getting input from everyone can highlight areas that need a little TLC and boost the overall quality of your documentation. Plus, it makes things more user-friendly! SowFlow’s tools really amp up this , making sure are constantly refined based on real experiences.
- Have you considered using AI process documentation to help spot outdated content or suggest updates when procedures or regulations change? It’s pretty eye-opening that around 65% of organizations are already leveraging some form of AI process documentation in their document management systems. This just shows how crucial these tools are in today’s record-keeping landscape. With SowFlow’s instant recording solution, the , ensuring your records evolve with your organization’s needs and boost team efficiency.
- Training and Awareness: Are your team members fully aware of why maintaining records is so important? Providing thorough and the effective use of can really pay off. It fosters a culture of responsibility and ensures everyone understands the value of accurate record-keeping. By using SowFlow, companies can empower their teams to create effortlessly, which can really ramp up productivity.
By embracing these strategies, you can turn your documentation into a lively resource that not only supports operational efficiency but also enhances overall productivity. So, why not give it a shot?

Conclusion
You might be wondering why effective AI process documentation is such a big deal for organizations today. Well, it’s all about boosting clarity, efficiency, and compliance in your operations. By tapping into AI tools, businesses can really streamline their workflows, cut down on manual errors, and save a pretty penny in the process. Plus, having structured, clear, and context-rich documentation not only helps with onboarding and knowledge transfer but also amps up overall operational effectiveness.
Now, let’s talk about the key elements that make documentation user-friendly. Think clarity, structure, context, visual aids, and version control. These components are crucial because they ensure that everyone on your team has access to the latest and most relevant information-something that’s super important in today’s fast-paced business world. And don’t forget about AI tools like automated documentation generators and collaboration platforms; they can really take your documentation practices to the next level, making everything more efficient and accessible.
So, what’s the takeaway here? Organizations should definitely prioritize implementing and maintaining solid AI process documentation strategies. By fostering a culture of continuous improvement and encouraging team feedback, you can create a dynamic documentation resource that evolves with your needs. Embracing these best practices not only boosts productivity but also sets your company up for long-term success in an increasingly competitive landscape. Now, how’s that for a win-win?
Frequently Asked Questions
What is AI process documentation?
AI process documentation involves capturing workflows and procedures using artificial intelligence tools to make information clearer, more consistent, and easier to access.
Why is AI process documentation important for businesses?
It helps automate the documentation process, ensuring accurate and efficient capture of relevant details, which saves time on manual record-keeping and reduces mistakes.
How much can companies save on manual labor costs by using AI in document handling?
Companies using Intelligent Document Processing (IDP) have seen a 75% drop in manual labor costs tied to document handling.
What benefits can effective AI process documentation provide?
It can make onboarding smoother, assist with knowledge transfer, and help ensure compliance with regulations.
How much can automated audit trails reduce the time needed for compliance audits?
Automated audit trails can cut the time needed for compliance audits by 40-50%.
What impact does AI-driven record-keeping have on document processing time?
Organizations that adopt AI-driven record-keeping have experienced up to a 60% reduction in document processing time, leading to quicker approvals and improved operational efficiency.
Can you provide an example of cost savings from using AI in process documentation?
The U.S. Army Corps of Engineers saved $100 million a year by using AI to monitor waterways, demonstrating significant cost savings from embracing AI.
List of Sources
- Understand AI Process Documentation and Its Importance
- 75 Document Processing Statistics for 2025: Market Size, Trends & Automation ROI (https://sensetask.com/blog/document-processing-statistics-2025)
- 50 Key Statistics and Trends in Intelligent Document Processing (IDP) for 2025 (https://docsumo.com/blogs/intelligent-document-processing/intelligent-document-processing-market-report-2025)
- Top 10 Expert Quotes That Redefine the Future of AI Technology (https://nisum.com/nisum-knows/top-10-thought-provoking-quotes-from-experts-that-redefine-the-future-of-ai-technology)
- venasolutions.com (https://venasolutions.com/blog/ai-statistics)
- Quotes That Make You Rethink Intelligent Automation | UiPath (https://uipath.com/blog/automation/rethink-intelligent-automation-quotes)
- Identify Key Elements for Effective AI Process Documentation
- 11 Documentation Statistics to Make You Rethink Process in 2025 - Whale (https://usewhale.io/blog/documentation-statistics)
- AI Prompt Writing for Documentation: Key Elements And Best Practices - BetterDocs (https://betterdocs.co/ai-prompt-writing-for-documentation)
- 26 Quotes About Improving Processes That Will Inspire Change (https://niagarainstitute.com/blog/quotes-improving-processes)
- Importance of Documentation - Expert and Influential Leader Quotes : Erase Your Risk with Proper Documentation (https://forensicnotes.com/importance-of-documentation-expert-and-influential-leader-quotes)
- Implement AI Tools to Streamline Documentation Workflows
- mitratech.com (https://mitratech.com/resource-hub/blog/document-automation-by-the-numbers)
- 75 Document Processing Statistics for 2025: Market Size, Trends & Automation ROI (https://sensetask.com/blog/document-processing-statistics-2025)
- Workflow Automation Statistics (2025) (https://feathery.io/blog/workflow-automation-statistics)
- 10 Free AI Document Summarizers: Extract Key Points Swiftly (https://fluig.cc/blog/post/10-best-free-ai-document-summarizers)
- cincom.com (https://cincom.com/blog/cpq/how-quote-automation-can-save-you-time-and-increase-accuracy)
- Maintain and Update Documentation for Ongoing Relevance
- Importance of Documentation - Expert and Influential Leader Quotes : Erase Your Risk with Proper Documentation (https://forensicnotes.com/importance-of-documentation-expert-and-influential-leader-quotes)
- Top 4 Reasons for Compliance Reviews (https://mastercontrol.com/gxp-lifeline/4-reasons-why-document-review-is-crucial-to-compliance)
- The Importance of Documentation: Best Practices for Life Enrichment Professionals | Welbi (https://welbi.co/blog/the-importance-of-documentation)
- 100 Document Management Statistics to Make You Rethink Your Processes in 2025 (https://filecenter.com/blog/document-management-statistics)
👍
What others are liking
5 Steps to outline your ideal documentation structure
5 MINS READ
Where to start the your journey of mapping out your ideal documentation structure, aligning it with the very heartbeat of your organization?
Defining a winning level of detail in your process
3 MINS READ
What is too much detail, and what is too little? This article described in that winning level detail about what detail is enough.





