
Overview
You might be wondering how to take your goal-setting to the next level. Well, this article shares ten smart strategies that leverage the SMART criteria, highlighting just how crucial they are for boosting project success and making organizations run more smoothly. Did you know that organizations using SMART goals see a whopping 25% increase in success rates? Plus, they benefit from structured documentation, regular check-ins, and accountability partnerships that work together to spark productivity and motivation. Now, let’s dive into how you can implement these strategies in your own projects!
Key Highlights:
- SowFlow simplifies complex business processes by turning workflows into clear documentation, enhancing efficiency and knowledge management.
- Structured documentation can recover 21.3% of lost productivity, as employees spend about 30% of their time searching for documents.
- Version control issues affect 83% of employees, highlighting the need for effective documentation practises.
- SMART goals are defined by being Specific, Measurable, Achievable, Relevant, and Time-bound, ensuring clarity and attainability.
- Organisations using SMART criteria see a 25% increase in project success rates, with regular goal cheque-ins boosting success likelihood by 31%.
- Project management tools like Asana and Trello enhance tracking of SMART goals, saving an average of 498 hours annually per employee.
- Regular reviews of objectives increase the likelihood of achieving targets by 31%, emphasising the need for flexibility in goal setting.
- Accountability partners significantly enhance commitment to goals, with regular cheque-ins increasing success likelihood to 95%.
- Celebrating milestones boosts motivation, with organisations prioritising recognition seeing a 21% increase in productivity.
- Embracing continuous improvement through post-mortem analyses enhances future goal-setting effectiveness, with 31% higher achievement rates for regularly evaluated goals.
- Strategic planning aligns long-term vision with SMART objectives, leading to faster growth and improved accountability.
Introduction
In a world where clarity and direction are key, you might be wondering how crucial the art of goal-setting is for business success. By embracing SMART criteria—Specific, Measurable, Achievable, Relevant, and Time-bound—you can turn those fuzzy aspirations into clear, actionable plans that really drive results. But here's the kicker: how can teams put these principles into practice to not just set goals, but actually achieve them amidst all the chaos of modern business? Let’s explore ten innovative strategies that not only boost your goal-setting game but also encourage collaboration, accountability, and continuous improvement, setting the stage for long-term success.
SowFlow: Streamline Documentation for Enhanced Business Efficiency
You might be wondering how to simplify those complicated business processes. Well, SowFlow is here to help! It excels at turning intricate workflows into clear, actionable documentation that anyone can follow. By harnessing advanced technology, SowFlow makes it super easy for businesses to create and manage their documents efficiently. This streamlined approach not only saves you precious time but also boosts knowledge management. Imagine focusing on your SMART goals without the headache of disorganized information!
Now, let’s dive into some real-world benefits. Organizations that have adopted structured documentation systems often report a remarkable recovery of lost productivity. In fact, they tackle that staggering 21.3% efficiency loss that comes from poor document management head-on. And did you know that employees typically spend about 30% of their time just searching for documents? That really highlights the need for effective documentation practices, doesn’t it? With SowFlow, your documentation stays consistently up-to-date, paving the way for smoother operations and better alignment with your strategic objectives.
Speaking of alignment, let’s not forget about version control issues. A whopping 83% of employees face challenges there, which can really throw a wrench in your progress. But with SowFlow, your teams can focus on advancing their objectives with clarity and purpose instead. Plus, consider this: 51% of employees aged 18-34 would even think about leaving their jobs due to inefficient document management. That’s a big deal! It really shows just how crucial effective documentation is for keeping your team happy and engaged.

Define SMART Goals: Specific, Measurable, Achievable, Relevant, Time-bound
You might be wondering what SMART objectives are all about. Well, they’re defined by five key criteria:
- Specific
- Measurable
- Achievable
- Relevant
- Time-bound
Each of these plays a crucial role in making sure your goals are clear and attainable. For example, a goal like 'Increase sales by 20% in the next quarter' is not just a wish—it’s something you can track with actual sales data.
Now, let’s talk about why attainable objectives matter. They help ensure that the targets you set are realistic. And don’t forget about relevance; your goals should align with the bigger picture of your business. Lastly, having time-sensitive objectives creates a sense of urgency, pushing teams to act within a specific timeframe. So, how are you planning to set your SMART objectives?

Implement SMART Goals: Real-World Examples for Business Success
You might be wondering how implementing SMART objectives can really boost your business performance. Well, picture this: a marketing team sets a goal to increase website traffic by 30% in the next six months with a fresh content strategy. This goal is:
- Specific (increase traffic)
- Measurable (30%)
- Achievable (based on past data)
- Relevant (fits into broader marketing aims)
- Time-bound (six months to get it done)
When objectives are this clear, teams can really focus their efforts and keep track of their progress.
Research shows that organizations that use specific criteria in their goal-setting see a 25% bump in project success rates! Take a nationwide clothing retailer, for example; they experienced an 18% increase in online sales year-over-year after applying targeted marketing strategies based on specific objectives. Plus, companies that regularly check in on their goals are 31% more likely to hit them, proving that staying focused and flexible is key in today’s ever-changing business world.
Experts agree that SMART objectives not only bring clarity but also foster a sense of responsibility and motivation among team members. As Tony Robbins puts it, "Establishing objectives is the first step in transforming the invisible into the visible." By breaking down big dreams into smaller, manageable steps, marketing teams can track their progress and celebrate those little wins, ultimately leading to better performance and results. So, why not give it a shot?

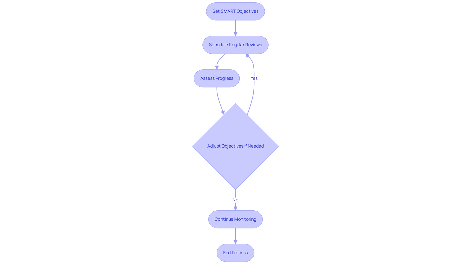
Monitor Progress: Tools and Techniques for Tracking SMART Goals
You might be wondering how to effectively keep track of your SMART goals. Well, organizations have a bunch of handy tools and techniques at their disposal! Project management apps like Asana and Trello let teams set clear milestones and deadlines, making it easier to monitor objectives in an organized way. These platforms often come with features that provide real-time updates on performance metrics, so teams can quickly spot areas that need a little extra love. In fact, did you know that project management software saves employees an average of 498 hours a year? That really highlights how effective these tools can be in boosting productivity! Plus, analytics tools are becoming must-haves, with many organizations noting that they enhance visibility into project performance and results. It's worth mentioning that 55% of firms still lack access to real-time project KPIs, which shows just how important effective analytics tools are for tracking objectives.
Now, let’s talk about regular check-ins and progress reports. These practices are vital for fostering accountability within teams. By scheduling regular evaluations, organizations can make quick adjustments to their strategies, ensuring they stay aligned with their goals. Current trends reveal that 77% of high-performing businesses use project management software to keep an eye on their projects, according to PWC. This really underscores how effective these tools are in achieving desired outcomes! Moreover, project management professionals stress that monitoring progress is key to success, with 71% of corporate leaders believing that employee engagement plays a crucial role in project success. By integrating these tools and methods, companies can significantly enhance their ability to meet and even exceed their specific objectives.
![]()
Align Teams: Strategies for Collaborative Goal Achievement
You might be wondering how to get your team aligned around those SMART objectives. Well, it all starts with clear communication and a bit of cooperation. Regular group meetings, shared digital workspaces, and collaborative goal-setting sessions can really make a difference.
Speaking of tools, have you tried using Google Workspace? It’s a fantastic way for groups to work together on documents and keep track of progress in real-time.
By fostering a culture of cooperation, your organization can ensure that everyone is on the same page, all working towards those common goals, and boosting overall productivity. Sounds good, right?

Review and Adjust: The Importance of Flexibility in Goal Setting
You might be wondering why consistently assessing and modifying your SMART objectives is so important. Well, in today’s fast-paced business world, keeping those goals relevant and effective is crucial! Organizations should set up a regular schedule for reviews to check on progress and tweak things as needed based on new information or changing circumstances. For instance, if a sales team finds out they’re falling short of their targets because of unexpected market shifts, they’ll likely need to adjust their objectives or strategies. This kind of adaptability not only makes targets more achievable but also helps ensure they align with the bigger picture of what the organization aims to achieve.
Research shows that companies that review their objectives at least quarterly are 31% more likely to hit their targets—pretty significant, right? Plus, leaders often emphasize how vital it is to be flexible with target-setting. One executive put it well: "In a swiftly evolving market, our capacity to pivot and modify our objectives has been a game changer for our success." And get this: 95% of people want to keep focusing on their goals throughout the year! That really highlights how important ongoing effort is in managing objectives.
By creating a culture of continuous assessment and adjustment, organizations can boost their resilience and drive better results. But watch out! Common pitfalls like forgetting to track progress or not adjusting objectives as priorities shift can really derail these efforts. A simple practice like jotting down targets can make a big difference too—individuals who do this are 20% more likely to achieve their goals. So, let’s keep the conversation going about how to make your objective management even better!

Engage Accountability Partners: Boost Commitment to SMART Goals
You might be wondering how involving accountability partners can really boost your commitment to those SMART goals you've set. Well, these partners are like your personal cheerleaders, offering support, encouragement, and that extra nudge to keep you laser-focused on your objectives.
Picture this: a group member teams up with a colleague to regularly check in on each other's progress, share challenges, and celebrate wins. This kind of mutual accountability not only builds responsibility but can also skyrocket your chances of hitting those goals. In fact, research shows that when you have regular check-ins with an accountability buddy, you're 95% more likely to succeed! That's the magic of peer support right there.
Now, here’s a little tip: choosing an accountability partner who isn’t emotionally tied to the work can really amp up the effectiveness of your partnership. By creating a structured environment filled with mutual support and a willingness to lend a hand, you and your partner can tackle challenges head-on. This teamwork ultimately boosts your performance and helps you achieve those business goals you’re aiming for.
So, why not give it a shot and see how having an accountability partner can transform your journey?

Celebrate Milestones: Recognizing Achievements to Foster Motivation
You might be wondering why celebrating milestones is so important. Well, it’s crucial for keeping motivation and morale high among teams. When we recognize achievements—big or small—we highlight the value of hard work and inspire everyone to stay dedicated. For example, imagine a team celebrating a quarterly sales target with a fun lunch or some shout-outs during a company meeting. These celebrations not only boost morale but also help create a positive work environment that encourages everyone to commit to future goals.
Speaking of commitment, studies show that organizations that prioritize recognition see a 21% increase in productivity and a 31% drop in employee turnover. Plus, employees who get regular acknowledgment are 12 times more likely to feel a sense of belonging at work. And here’s something to think about: those who are recognized at least once a month report feeling 2.5 times more connected, and feeling appreciated can make them 42% happier in their roles. By rolling out thoughtful recognition strategies—like planning ahead to avoid late acknowledgments—companies can really enhance team dynamics and build a culture of appreciation that leads to long-term success.

Embrace Continuous Improvement: Learning from Goal-Setting Experiences
You might be wondering how embracing continuous improvement can really make a difference. Well, it’s all about learning from past goal-setting experiences and refining our strategies for future success. Conducting post-mortem analyses after completing a project is a game-changer. It helps us identify what worked well and what could be improved. This reflective approach not only cultivates a culture of learning but also allows teams to tweak their goal-setting processes, making them more effective over time. Did you know that organizations that regularly evaluate their goals are 31% more likely to achieve them? That’s a pretty compelling reason to make this practice a priority!
Now, let’s talk about documenting lessons learned. By doing this, we can build a treasure trove of best practices that guide our future goal-setting efforts. For instance, companies that use frameworks like OKRs (Objectives and Key Results) have seen some impressive results. A whopping 83% of users report positive impacts on their organizations! Plus, when we involve employees in the goal-setting process, we see a boost in commitment and innovation. In fact, those who participate are nearly four times more likely to be engaged. How cool is that?
In summary, leveraging insights from our past experiences not only sharpens our goal-setting strategies but also creates a proactive environment where continuous improvement can truly thrive. So, why not dive in and start making those adjustments today?

Strategic Planning: Aligning Long-Term Vision with SMART Goals
You might be wondering why strategic planning is such a big deal. Well, it’s all about aligning your long-term vision with specific objectives, helping you navigate your path to success. For example, if your company dreams of becoming a market leader, your SMART objectives should focus on clear, measurable actions that drive you toward that goal. Think about:
- Increasing your market share by a specific percentage
- Boosting customer satisfaction ratings within a set timeframe
This alignment creates a cohesive roadmap and boosts accountability and focus across the board.
Did you know that companies with clearly defined goals and written business plans grow 30% faster than those that don’t? Plus, organizations that regularly check in on their objectives—at least quarterly—are 31% more likely to hit those targets compared to those that don’t. This really highlights how crucial it is to weave strategic planning into your company culture, so everyone understands how their role fits into the bigger picture.
Now, let’s talk about what strategic planners emphasize: creating a solid roadmap isn’t just about setting lofty goals. It’s also about making sure those goals align with your long-term vision. When you do this, you can effectively mobilize resources, boost collaboration, and ultimately drive sustainable success. So, what’s stopping you from diving into this process?

Conclusion
You might be wondering how to make your goal-setting journey more effective. Well, let’s talk about SMART objectives! These principles provide a fantastic framework for businesses that want to achieve measurable success. By defining goals that are Specific, Measurable, Achievable, Relevant, and Time-bound, organizations can really streamline their focus and boost productivity. This approach gets them closer to their strategic visions.
As we explore SMART goals, some key insights pop up. It’s all about structured documentation, keeping an eye on progress, and ensuring team alignment. Tools like SowFlow make documenting a breeze, while project management apps help with tracking and accountability. Plus, creating a culture of recognition and continuous improvement keeps teams motivated and flexible, ready to adapt in today’s fast-paced business world.
So, what’s the takeaway here? It’s time to prioritize integrating SMART objectives into your daily practices. By doing this, businesses not only enhance their chances of hitting their goals but also foster a collaborative, innovative, and growth-oriented environment. Remember, the path to success is paved with clear goals and a commitment to learning—let that be the foundation of your strategic planning efforts!
Frequently Asked Questions
What is SowFlow and how does it help businesses?
SowFlow is a tool designed to simplify complicated business processes by turning intricate workflows into clear, actionable documentation. It helps businesses create and manage documents efficiently, saving time and enhancing knowledge management.
What are the benefits of using SowFlow for documentation?
Using SowFlow can lead to a recovery of lost productivity, addressing the 21.3% efficiency loss from poor document management. It also helps reduce the time employees spend searching for documents, which averages about 30% of their time.
How does SowFlow address version control issues?
SowFlow helps mitigate version control issues, which 83% of employees face, allowing teams to focus on their objectives with clarity and purpose.
Why is effective documentation important for employee retention?
Effective documentation is crucial for keeping teams happy and engaged; research shows that 51% of employees aged 18-34 would consider leaving their jobs due to inefficient document management.
What are SMART goals?
SMART goals are defined by five criteria: Specific, Measurable, Achievable, Relevant, and Time-bound. These criteria help ensure that goals are clear, attainable, and aligned with broader business objectives.
Can you provide an example of a SMART goal?
An example of a SMART goal is "Increase website traffic by 30% in the next six months with a fresh content strategy." This goal is specific, measurable, achievable, relevant, and time-bound.
What impact do SMART goals have on business performance?
Organizations that use specific criteria in their goal-setting see a 25% increase in project success rates. Regularly checking on goals increases the likelihood of achieving them by 31%.
How do SMART objectives foster team motivation?
SMART objectives bring clarity and foster a sense of responsibility and motivation among team members by breaking down larger goals into manageable steps, allowing for progress tracking and celebration of small wins.
👍
What others are liking
5 Steps to outline your ideal documentation structure
5 MINS READ
Where to start the your journey of mapping out your ideal documentation structure, aligning it with the very heartbeat of your organization?
Defining a winning level of detail in your process
3 MINS READ
What is too much detail, and what is too little? This article described in that winning level detail about what detail is enough.





