
Scaling Businesses with Documentation
|
November 18, 2025
|
10 Essential Purchasing SOPs for Streamlined Procurement Success
Key Highlights:
- SowFlow is an intuitive platform that enables quick creation of purchasing SOPs, improving documentation quality and operational efficiency.
- Consistency in purchasing SOPs reduces errors and miscommunication, enhancing vendor relationships and operational performance.
- Organisations using SOPs report a 15% decrease in operational costs and improved supplier sourcing processes.
- SOPs provide clear guidelines that streamline procurement activities, enabling faster onboarding of vendors and reducing time spent on sourcing.
- Quality control through SOPs ensures product and service standards, leading to better vendor accountability and performance.
- Regular updates to procurement SOPs help organisations maintain compliance with changing regulations and reduce legal risks.
- SOPs facilitate knowledge transfer, helping teams document best practises and improve training for new employees.
- Transparency in procurement SOPs builds trust among team members and stakeholders, fostering collaboration and accountability.
- Standardised vendor selection processes through SOPs minimise risks and improve the quality of vendor relationships.
- SOPs standardise negotiation strategies, enhancing bargaining power and ensuring consistent approaches across teams.
- Effective contract management through SOPs streamlines the contract lifecycle, reduces errors, and improves compliance with obligations.
Introduction
In the fast-paced world of procurement, you might be wondering just how much the efficiency and effectiveness of purchasing processes can impact an organization. Crafting well-defined Standard Operating Procedures (SOPs) is key to ensuring smooth operations, building consistency, and boosting overall success. So, let’s dive into ten crucial SOPs that can really transform procurement practices. Not only do they save time and cut down on errors, but they also help improve vendor relationships and ensure compliance.
But what happens if organizations overlook these vital processes? The stakes are high! Embracing these SOPs can lead to procurement excellence and protect against potential pitfalls.
SowFlow: Instant SOP Creation for Procurement Excellence
You might be wondering how to streamline your purchasing sop processes. Well, let me introduce you to SowFlow! It’s an intuitive platform that lets purchasing groups create purchasing sop in no time. With its advanced technology, you can document workflows right from your browser. This means you’ll capture all those important purchasing sop processes accurately and efficiently.
Now, think about it: how much time could you save? Not only does this capability speed things up, but it also boosts the quality of your documentation. Imagine how much easier it’ll be for your group to stay compliant and achieve operational excellence. So, why not give it a try and see how it can transform your documentation game?

Consistency: The Backbone of Effective Procurement SOPs
Creating consistent purchasing SOP is super important for nailing purchasing success. You might be wondering why that is. Well, when everyone on the team sticks to the same guidelines, the chances of errors and miscommunication drop significantly. This kind of uniformity not only ensures high-quality outputs but also streamlines the purchasing SOP, leading to better vendor relationships and a boost in operational efficiency.
Now, let’s dive into some real-world examples. Organizations that have embraced standardized processes often report a noticeable increase in purchasing SOP efficiency. In fact, AI-driven strategies have helped them achieve a 15% decrease in operational expenses! Plus, did you know that 87% of firms using eProcurement tools have improved their supplier sourcing procedures? This really highlights how crucial consistency is for hitting those purchasing SOP goals.
Speaking of improvements, check out what Anastasia Masadi, a Product Owner, has to say: "SowFlow has changed the way we document work and deliver to our clients, enabling me to create standard operating procedures and training materials without leaving the browser or taking separate screenshots. This has saved me valuable time." Isn’t that amazing? It shows how SowFlow not only helps in crafting uniform procedures but also boosts overall effectiveness and user satisfaction. Ultimately, this leads to better results in purchasing SOP, and who wouldn’t want that?

Efficiency: Streamlining Procurement with SOPs
You might be wondering why purchasing SOP is such a big deal when it comes to purchasing processes. Well, they’re essential! SOPs provide clear, step-by-step guidelines for every activity, making it easier for your team to get things done efficiently. This clarity can really cut down the time spent on procurement activities. Imagine being able to onboard new vendors faster - typically, it takes around 30 days, but with SOPs, you can streamline assessment and contract discussions to speed things up.
By trimming unnecessary steps and automating routine tasks, companies can boost their operational efficiency. This means quicker turnaround times and better interactions with suppliers. Speaking of efficiency, did you know that purchasing experts spend an average of 2 hours and 45 minutes each day on sourcing activities? But with the right procedures in place, that time can be significantly reduced. Organizations that embrace SOPs often see a nice bump in productivity, with some even reporting a 15% drop in operational costs thanks to streamlined processes.
Now, let’s talk numbers! A whopping 87% of organizations using eProcurement tools have noticed improvements in their supplier sourcing processes. That’s a clear sign that organized documentation really makes a difference in purchasing efficiency. Industry leaders echo this sentiment, too. One expert pointed out that having clear definitions and standards can drastically cut down on unproductive meetings, allowing teams to focus on what really matters - strategic tasks.
By fostering a culture of transparency and efficiency, organizations not only enhance their purchasing SOP but also boost overall employee engagement and satisfaction. And let’s be honest, in today’s competitive environment, that’s crucial! Plus, with SowFlow's immediate documentation solution, teams can easily create and update user guides, ensuring that their SOPs remain relevant and effective in tackling the challenges of maintaining purchasing effectiveness. So, why not explore how purchasing SOP can transform your purchasing process?

Quality Control: Ensuring Standards Through SOPs
You might be wondering why establishing a purchasing SOP is such a big deal. Well, it’s all about creating strong quality control measures that make sure every product and service meets the standards you’ve set. By clearly outlining what’s acceptable and adding checkpoints in the process, organizations can keep a close eye on vendor performance and product quality. This proactive approach not only helps reduce risks but also boosts the reliability of your purchasing results.
Think about it: organizations that have solid procedures in place often see a noticeable improvement in vendor accountability and product consistency. This leads to better overall performance. And here’s a little nugget of info: did you know that 55% of purchasing processes in the EU award contracts based solely on the lowest price? That’s where having clear procedures comes in handy-ensuring that quality doesn’t take a backseat when chasing cost reductions.
Establishing quality standards in your purchasing SOP is crucial. It helps teams establish clear expectations and fosters a culture of continuous improvement. This ultimately leads to better outcomes in supplier performance and product quality. As W. Edwards Deming wisely said, "Enhancing quality automatically boosts productivity." It’s a reminder of how quality and efficiency go hand in hand in the acquisition process.
Now, let’s put this into perspective: 14% of the EU's GDP is spent on public purchasing each year, which amounts to a whopping €2 trillion! That really highlights how important it is to have efficient procedures in place. So, what do you think? Are your purchasing processes up to par?

Compliance: Upholding Standards with Procurement SOPs
You might be wondering why procurement procedures are such a big deal. Well, they’re essential for keeping things above board with the laws and regulations out there. By clearly laying out the steps and requirements for purchasing sop, these procedures help organizations navigate the legal maze and stick to ethical standards. And let’s be honest, nobody wants to deal with legal headaches!
Now, regular reviews and updates of these procedures are super important. Why? Because regulations change, and you want to make sure your organization isn’t caught off guard. Companies that have standardized purchasing sop often see a big drop in legal risks and a boost in how efficiently they operate. It’s a win-win!
Speaking of wins, a proactive approach to revising standard operating procedures can save you from costly compliance issues. Just look at organizations that have dodged legal troubles by keeping their documentation in check. It’s all about being prepared!
To ensure your purchasing sop is in line with legal standards, consider rolling out training programs that cover key regulations like the Foreign Corrupt Practices Act (FCPA) and the General Data Protection Regulation (GDPR). This kind of thorough strategy not only helps everyone stay compliant but also fosters a culture of responsibility and transparency within your sourcing teams. So, why not take that step? It could make all the difference!

Knowledge Transfer: Leveraging SOPs for Team Learning
You might be wondering why purchasing SOPs are such a big deal in purchasing groups. Well, they’re essential for sharing knowledge and training new employees. By laying out clear processes and standards, everyone knows what’s expected of them. Plus, when organizations document best practices and lessons learned, they keep valuable institutional knowledge alive, helping teams shine and leading to better procurement outcomes.
Now, let’s dive into how SowFlow is shaking things up in the SOP game. Anastasia Masadi, a Product Owner, puts it perfectly: "SowFlow has been a game changer in the way we document work and deliver to our clients. I do not have to take each screenshot separately, and do not even have to leave the browser while I am creating SOPs and training materials. SowFlow gave me time from my life back." Can you imagine how much easier that makes things? This boost in documentation efficiency not only simplifies the purchasing SOP process but also ramps up productivity across the board.
Speaking of productivity, SowFlow’s automation features and seamless integration really take things to the next level. They allow teams to focus on what truly matters - delivering value to their clients. So, if you’re looking to enhance your documentation process, why not explore what SowFlow can do for you?
Transparency: Building Trust with Clear Procurement SOPs
You might be wondering why clear and well-documented purchasing SOPs are so crucial in purchasing processes. Well, let’s break it down! When procedures are easy to understand and readily available, organizations can build trust among team members and stakeholders. This transparency helps everyone involved in purchasing grasp the decision-making processes, which boosts collaboration and strengthens those all-important supplier relationships.
Trust isn’t just a nice-to-have; it’s the bedrock of successful procurement groups. When team members feel confident in the transparency of their processes, they’re more likely to jump in, share their insights, and work together toward common goals. For example, organizations that make clear procedures a priority often see a boost in morale and productivity. Why? Because team members feel empowered to take ownership of their roles.
As George Vrakas wisely puts it, "Trust is the glue of life and the most essential ingredient in effective communication." By weaving trust into purchasing SOP through well-defined procedures, organizations can create a culture of accountability and mutual respect. This, in turn, leads to smoother operations and better performance. So, how can you start fostering this culture in your organization?

Supplier Selection: Guiding Decisions with SOPs
You might be wondering how Standard Operating Procedures (SOPs) for vendor selection can really make a difference. Well, they provide a solid framework for assessing potential vendors, ensuring that organizations stick to consistent criteria. By laying down clear guidelines, businesses can effectively evaluate vendor capabilities, leading to smart choices that align with their purchasing goals. This organized approach not only boosts the quality of vendor relationships but also helps minimize the risks that come with poor vendor selections.
Now, let’s talk numbers! Did you know that:
- 66% of purchasing professionals believe that increasing regulatory and ESG demands will significantly impact strategic sourcing in the coming years?
- 69% of purchasing leaders are diversifying their vendors to ensure supply continuity?
This really highlights how crucial a strong vendor evaluation process is, especially given the current market challenges. And here’s another interesting tidbit: 37% of procurement decision-makers wish they could spend less time hunting for vendors for simple purchases. This just goes to show how important it is to have efficient processes in place. Companies like Siemens are already reaping the benefits of automation in vendor discovery, cutting down workloads by as much as 90%!
When it comes to assessing providers, organizations should focus on key aspects like:
- Reliability
- Responsiveness
- Financial stability
A thorough financial assessment is a must-it helps identify vendors who can meet organizational needs while reducing risks. Plus, building lasting connections with vendors can lead to greater agility and resilience in purchasing. After all, vendors are more likely to lend a helping hand to clients who engage with them effectively.
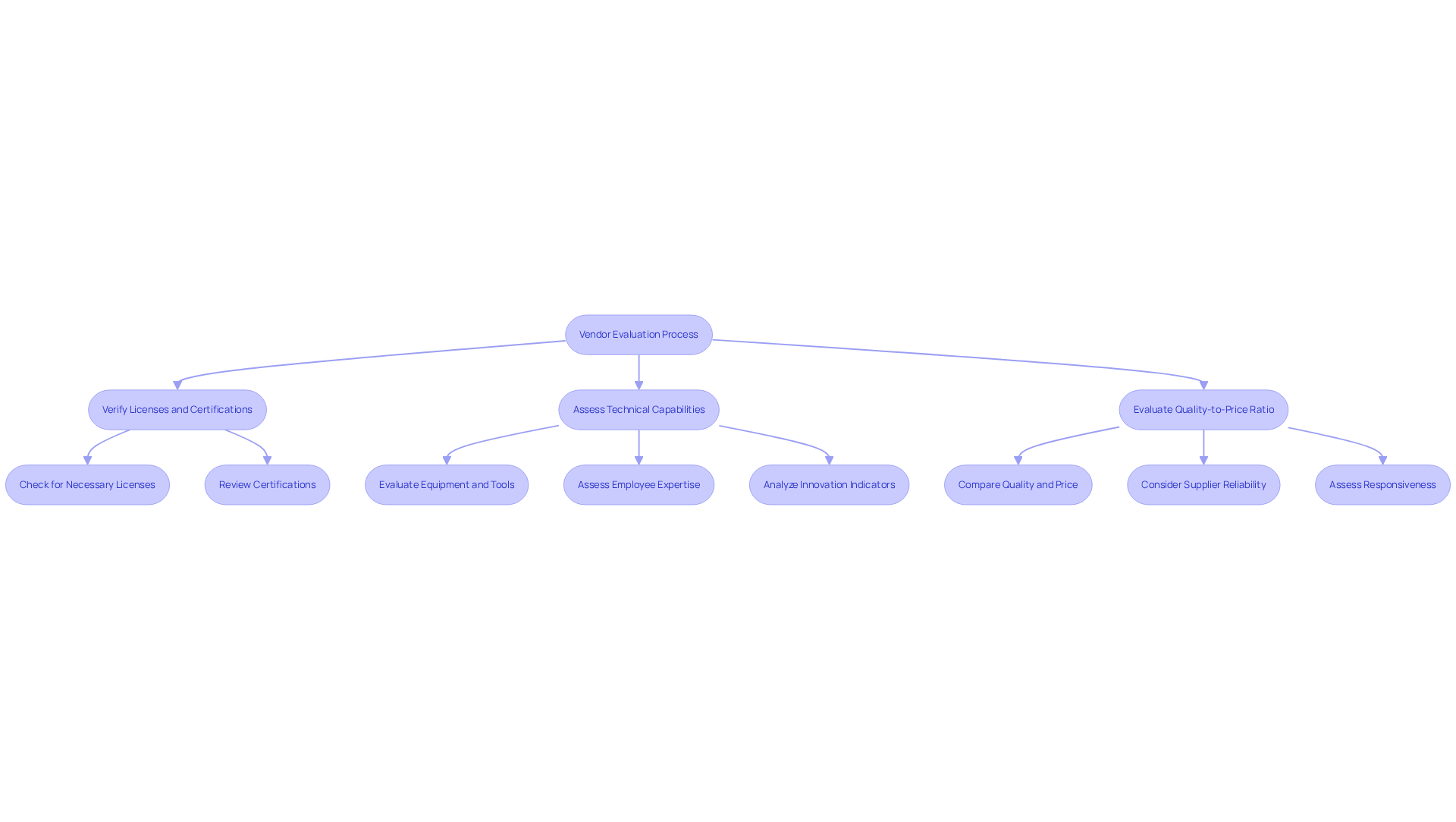
Purchasing SOPs effectively guide the vendor evaluation process by outlining essential steps. Think about:
- Verifying necessary licenses and certifications
- Assessing technical capabilities
- Evaluating the quality-to-price ratio
This systematic approach not only streamlines purchasing SOP but also aligns with broader company goals, ensuring that sourcing decisions contribute to overall business success.
As Marc Benioff wisely said, "You must always be able to predict what’s next and then have the flexibility to evolve." This really drives home the point about adjusting vendor evaluation procedures to keep up with changing market conditions. Staying competitive is key!

Negotiation: Standardizing Approaches with SOPs
You might be wondering how purchasing SOP can really make a difference in your procurement group. Well, they can standardize negotiation strategies, ensuring everyone’s on the same page with the same tools and techniques. By documenting best practices for negotiation, organizations can boost their bargaining power and snag better terms with suppliers.
Speaking of tools, have you heard about SowFlow's instant documentation solution? It lets teams share their workflows in just seconds, making sure the right documents are always at hand. This kind of consistency not only leads to better outcomes but also nurtures a culture of collaboration and strategic thinking within the team. And let’s be honest, who doesn’t want to enhance overall efficiency?
So, if you’re looking to improve your negotiation game, consider how effective purchasing SOP can play a key role. It’s all about working smarter, not harder!
Contract Management: Streamlining Processes with SOPs
You might be wondering how purchasing SOP can truly make a difference in contract management. Well, they create a clear framework for navigating the entire contract lifecycle. By laying out the steps for contract creation, review, and renewal, organizations can seriously boost their contract management processes. This structured approach not only cuts down on delays and errors but also keeps everyone compliant with their contractual obligations. In turn, businesses can build stronger relationships with suppliers and see better procurement outcomes.
For instance, did you know that organizations using SOPs report an 80% faster average cycle time from bid to signed agreement? That’s a huge win, showing just how efficient systematic processes can be! Plus, with 89% of companies struggling to manage a ton of straightforward agreements, having clear procedures is more important than ever. By optimizing contract management with purchasing SOPs, companies can reduce the risks associated with contract mismanagement, potentially saving larger firms up to 15% of their revenue each year. Yikes!
Now, let’s dive into how integrating purchasing SOP into contract lifecycle management not only boosts operational efficiency but also aligns with the growing trend of automation in this field. With 67% of legal teams now setting aside budgets specifically for contract management tools, incorporating SOPs can help make the transition to these technologies smoother. This ultimately leads to better compliance and can cut administrative costs by 25% to 30%. Who wouldn’t want that?
The impact of purchasing SOP on contract lifecycle management is pretty clear for organizations that have embraced these practices. They see enhanced visibility and accountability. By setting up clear guidelines, businesses ensure that everyone on the team knows their roles and responsibilities, which helps reduce the chances of contract leakage-something that’s linked to poor management in 40% of cases. So, in summary, purchasing SOP is essential for streamlining contract management processes, driving efficiency, and boosting overall procurement success. What do you think? Ready to explore how SOPs can work for you?

Conclusion
You might be wondering how to really nail procurement success, right? Well, it all starts with effective purchasing Standard Operating Procedures (SOPs). By setting clear guidelines, organizations can boost efficiency, keep quality in check, and stay compliant with industry standards. And guess what? Tools like SowFlow make it even easier to create and manage these SOPs, letting teams document workflows quickly and accurately.
Throughout this article, we’ve uncovered some pretty cool benefits of SOPs in procurement. Think about it: they foster consistency, which means fewer errors, and they enhance transparency, building trust among stakeholders. The impact of having well-defined procedures is huge! Plus, when you streamline vendor selection, negotiation processes, and contract management with structured approaches, you’re looking at some serious improvements in operational efficiency and supplier relationships.
In today’s world, where procurement is key to organizational success, embracing SOPs isn’t just a nice-to-have; it’s essential. So, why not explore how SOPs can transform your purchasing processes? With tools like SowFlow in your corner, you can stay ahead in a competitive market. By focusing on clarity, efficiency, and compliance, businesses can tackle the complexities of procurement with confidence and drive sustainable success. Now, doesn’t that sound like a plan?
Frequently Asked Questions
What is SowFlow and how does it help in creating purchasing SOPs?
SowFlow is an intuitive platform that allows purchasing groups to create purchasing standard operating procedures (SOPs) quickly and efficiently. It enables users to document workflows directly from their browser, capturing important purchasing processes accurately.
Why is consistency important in procurement SOPs?
Consistency in procurement SOPs reduces the chances of errors and miscommunication among team members. It ensures high-quality outputs, streamlines processes, enhances vendor relationships, and boosts operational efficiency.
What benefits have organizations seen from standardized purchasing processes?
Organizations that adopt standardized purchasing processes often report increased efficiency, with some achieving a 15% decrease in operational expenses. Additionally, 87% of firms using eProcurement tools have improved their supplier sourcing procedures.
How do SOPs contribute to efficiency in procurement?
SOPs provide clear, step-by-step guidelines for procurement activities, which helps teams complete tasks more efficiently. This clarity can speed up vendor onboarding and reduce the time spent on sourcing activities.
What impact can implementing SOPs have on operational costs?
Organizations that implement SOPs can experience a boost in productivity and a reduction in operational costs, with some reporting a 15% decrease thanks to streamlined processes.
How does SowFlow enhance user satisfaction and effectiveness in documentation?
SowFlow allows users to create standard operating procedures and training materials without leaving the browser or taking separate screenshots, saving valuable time and improving overall documentation effectiveness.
What cultural benefits can arise from implementing effective procurement SOPs?
Fostering a culture of transparency and efficiency through effective procurement SOPs can enhance employee engagement and satisfaction, which is crucial in today's competitive environment.
👍
What others are liking
5 Steps to outline your ideal documentation structure
5 MINS READ
Where to start the your journey of mapping out your ideal documentation structure, aligning it with the very heartbeat of your organization?
Defining a winning level of detail in your process
3 MINS READ
What is too much detail, and what is too little? This article described in that winning level detail about what detail is enough.





